HOME   LIST
‹–   –›

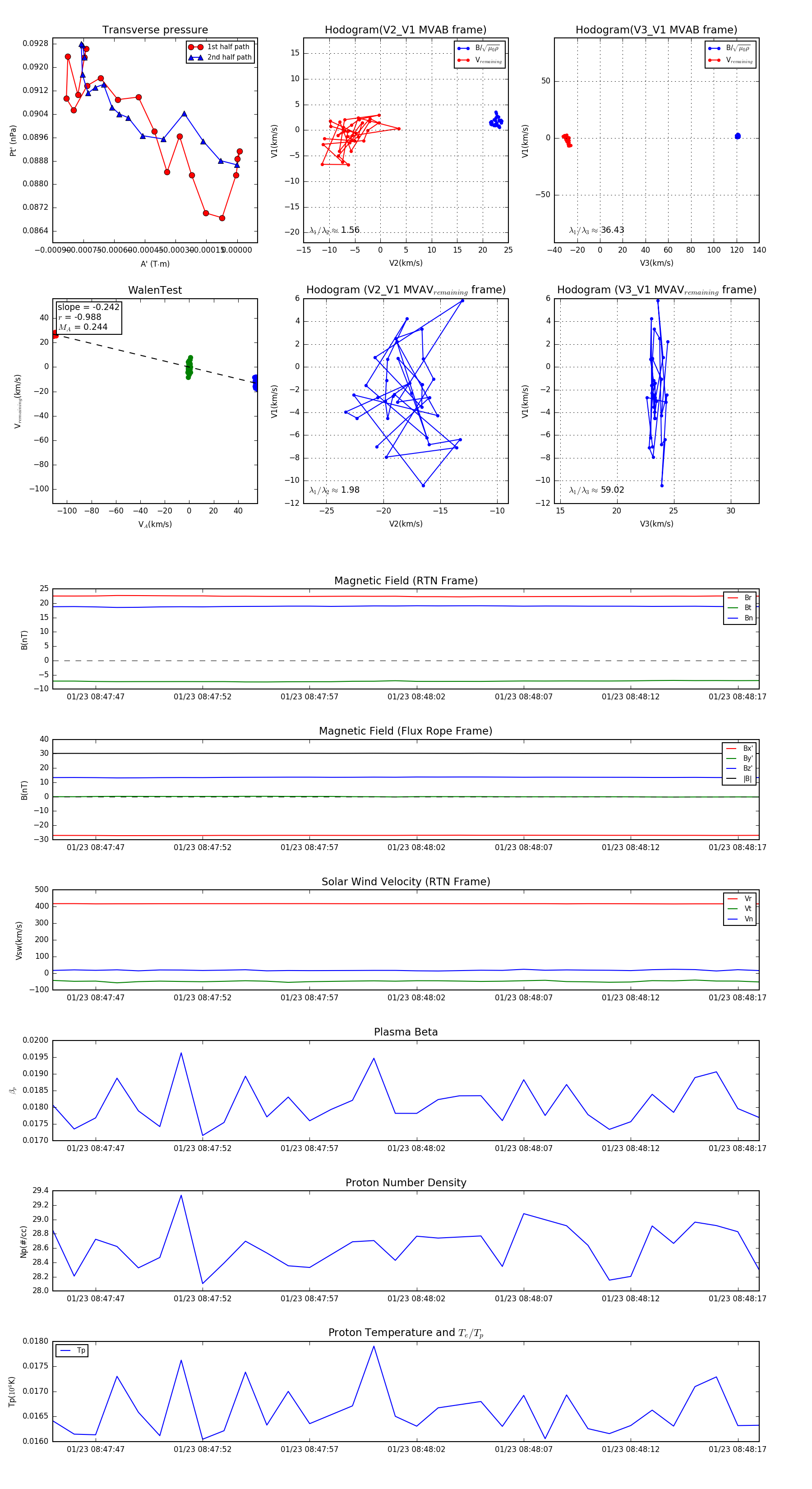
Flux Rope in 2024

Flux Rope Event 2024-01-23 08:47:45 ~ 2024-01-23 08:48:18 (34 seconds)


plot