HOME   LIST
‹–   –›

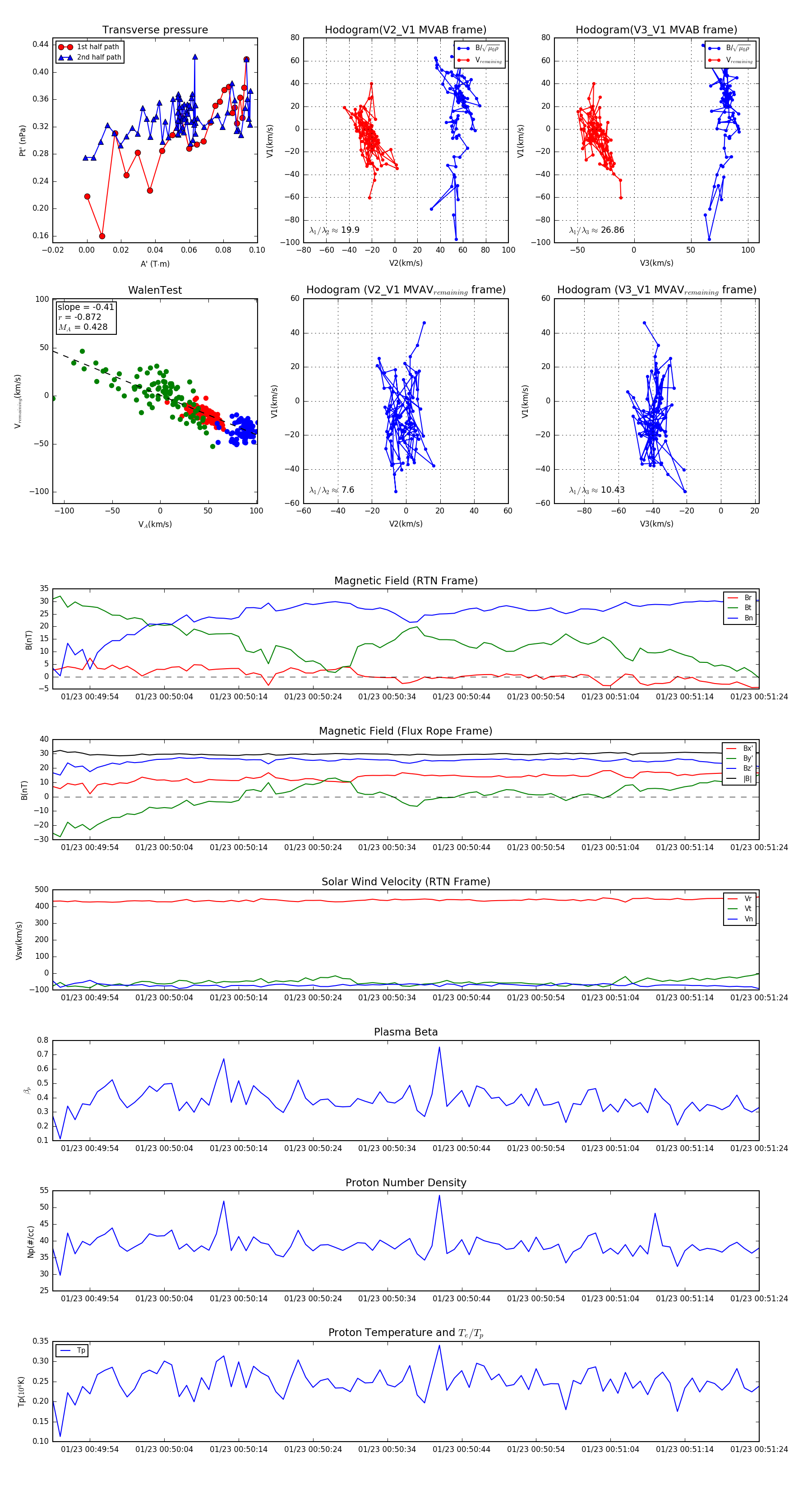
Flux Rope in 2024

Flux Rope Event 2024-01-23 00:49:49 ~ 2024-01-23 00:51:24 (96 seconds)


plot