HOME   LIST
‹–   –›

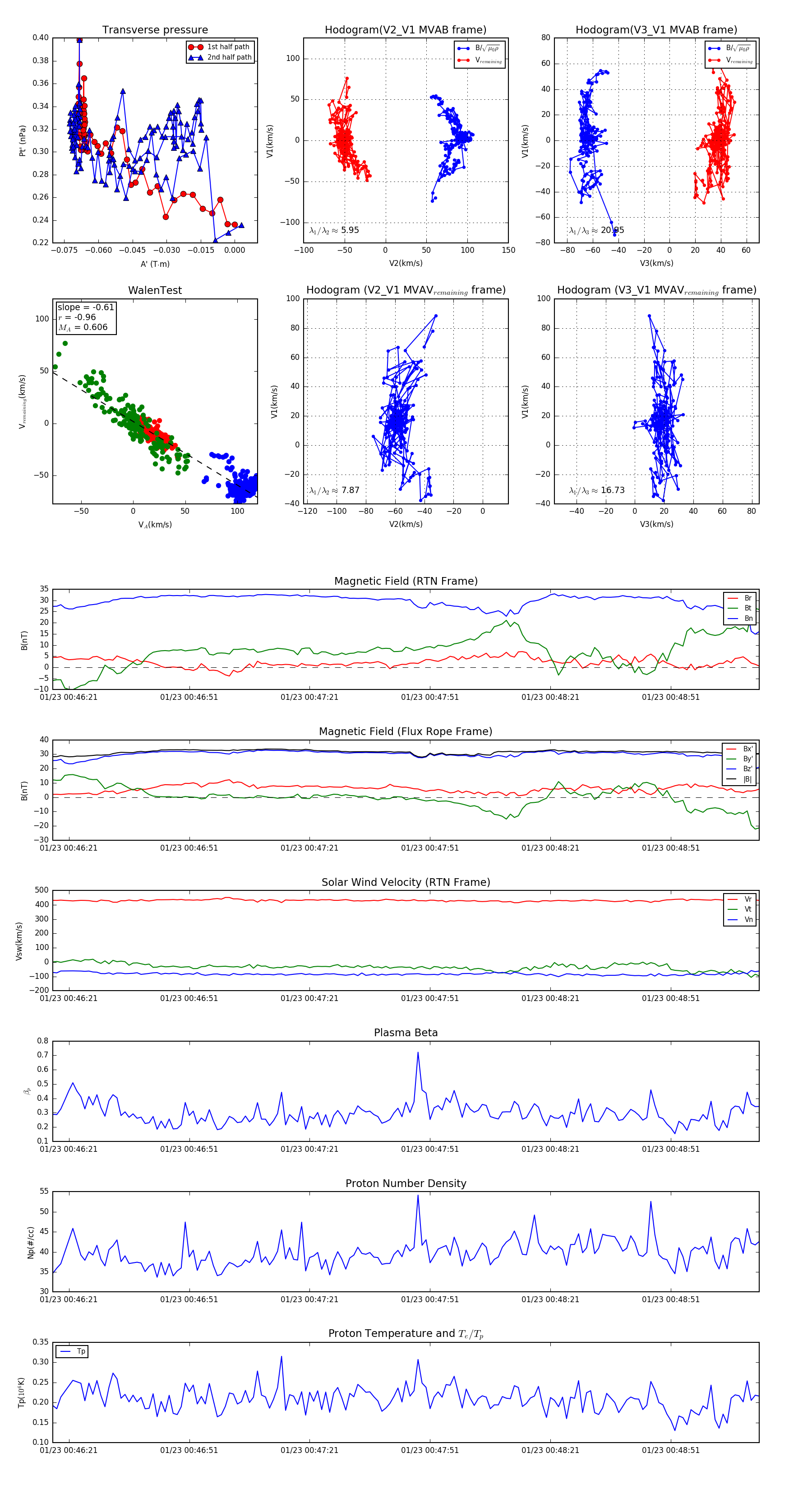
Flux Rope in 2024

Flux Rope Event 2024-01-23 00:46:17 ~ 2024-01-23 00:49:13 (177 seconds)


plot