HOME   LIST
‹–   –›

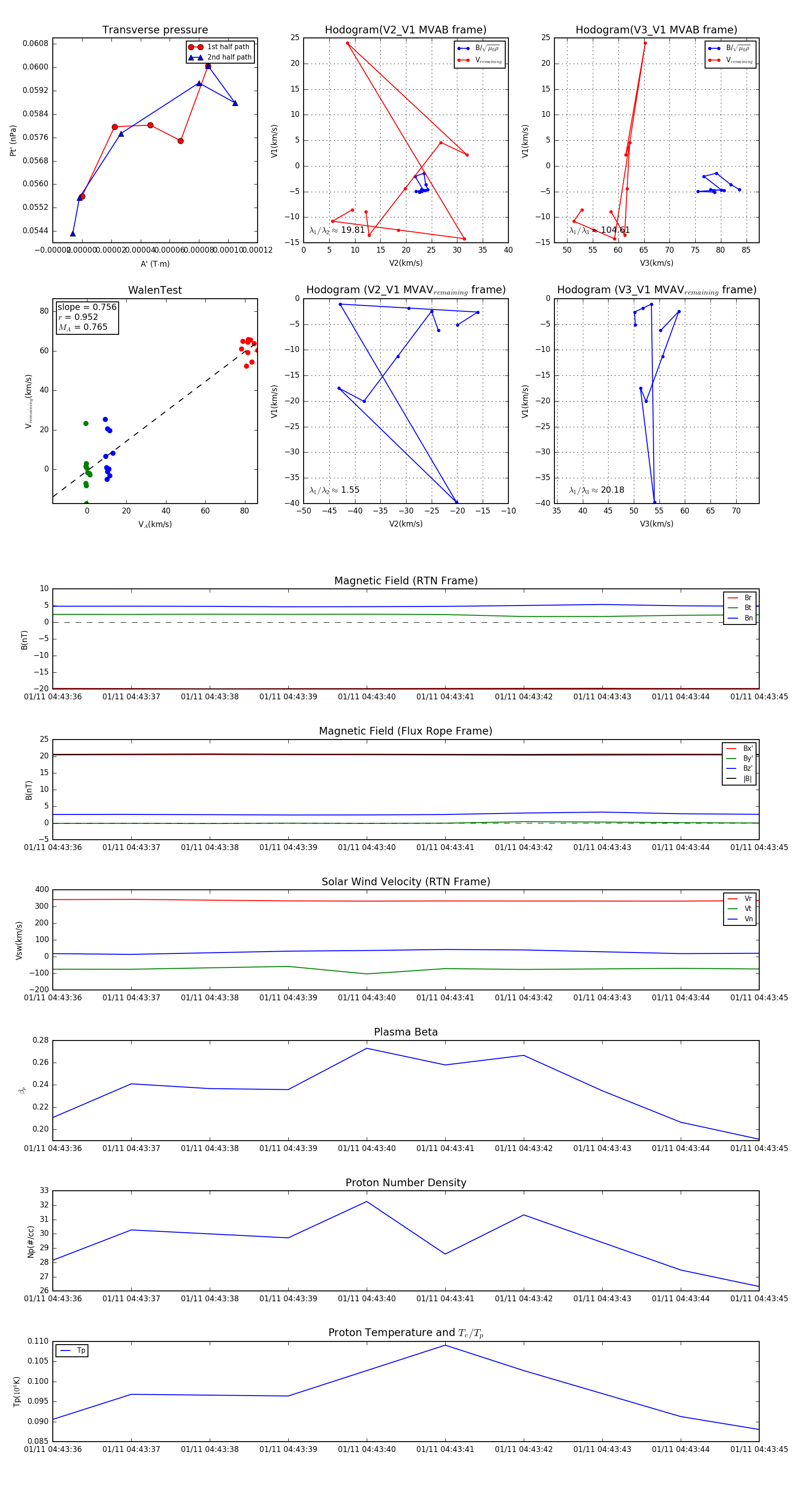
Flux Rope in 2024

Flux Rope Event 2024-01-11 04:43:36 ~ 2024-01-11 04:43:45 (10 seconds)


plot