HOME   LIST
‹–   –›

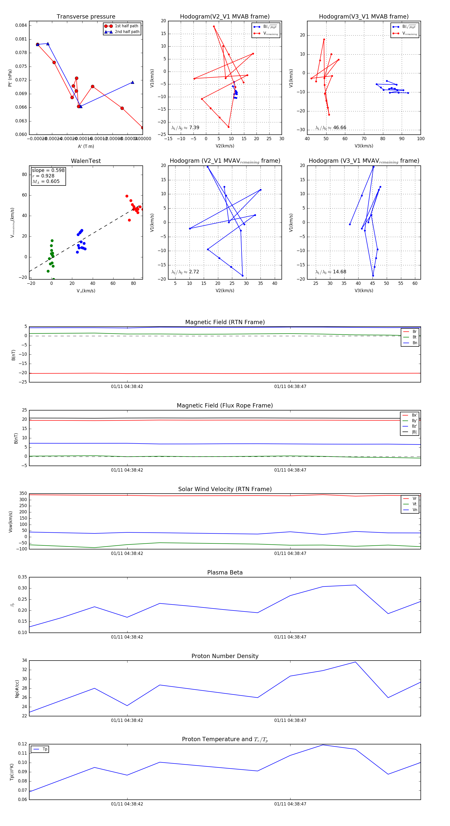
Flux Rope in 2024

Flux Rope Event 2024-01-11 04:38:39 ~ 2024-01-11 04:38:51 (13 seconds)


plot