HOME   LIST
‹–   –›

Flux Rope in 2024

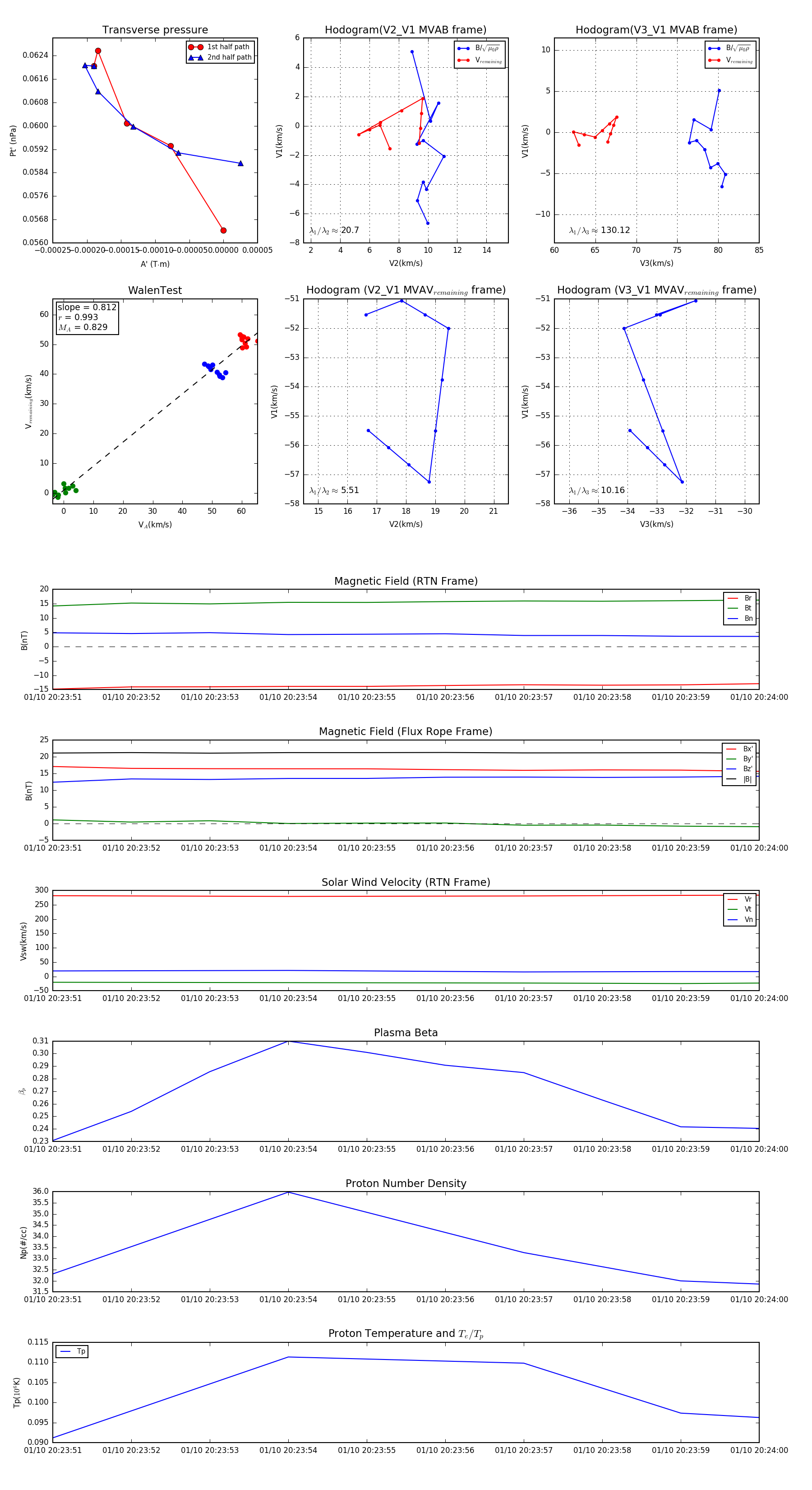
Flux Rope Event 2024-01-10 20:23:51 ~ 2024-01-10 20:24:00 (10 seconds)


plot