HOME   LIST
‹–   –›

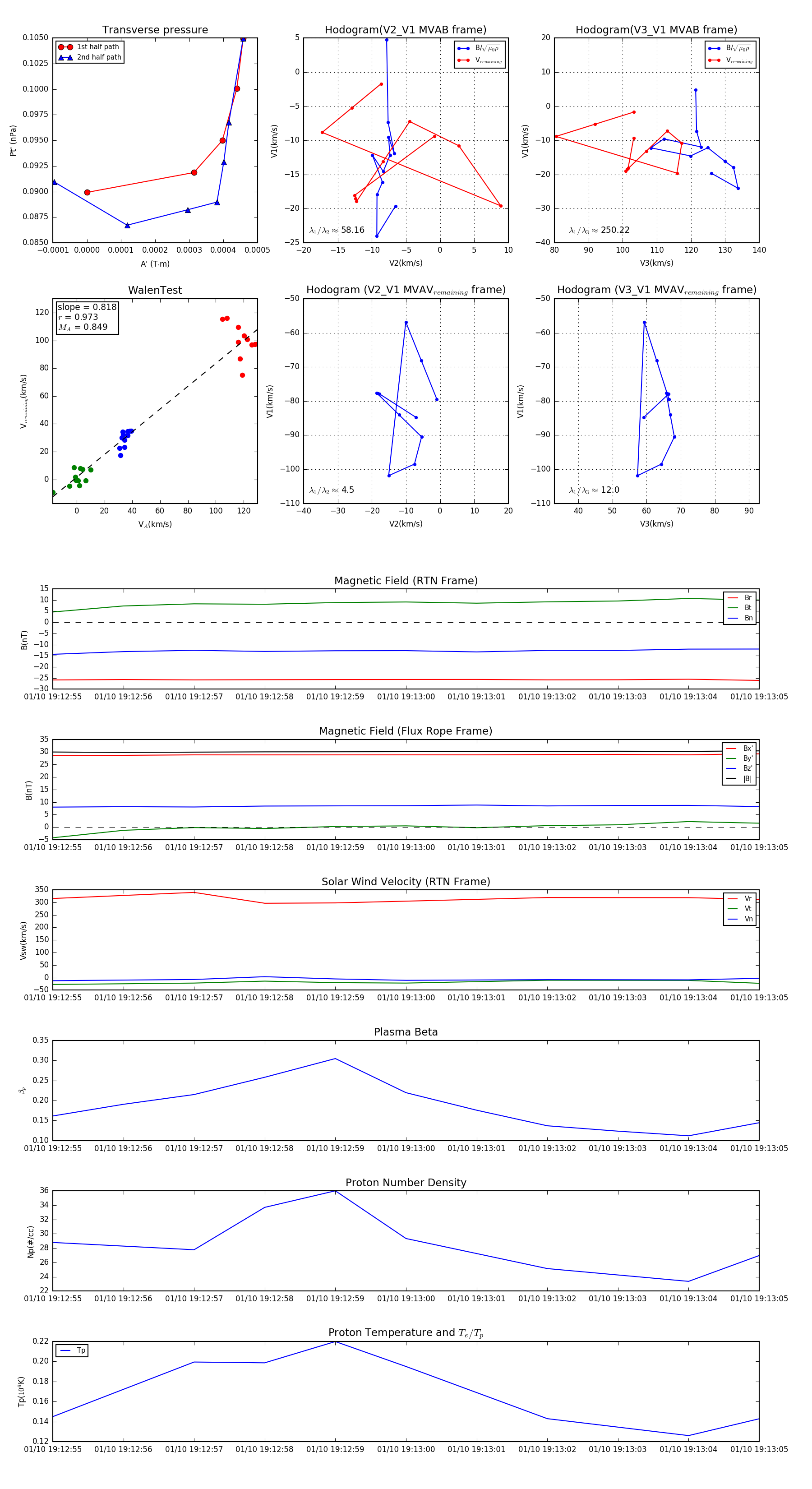
Flux Rope in 2024

Flux Rope Event 2024-01-10 19:12:55 ~ 2024-01-10 19:13:05 (11 seconds)


plot