HOME   LIST
‹–   –›

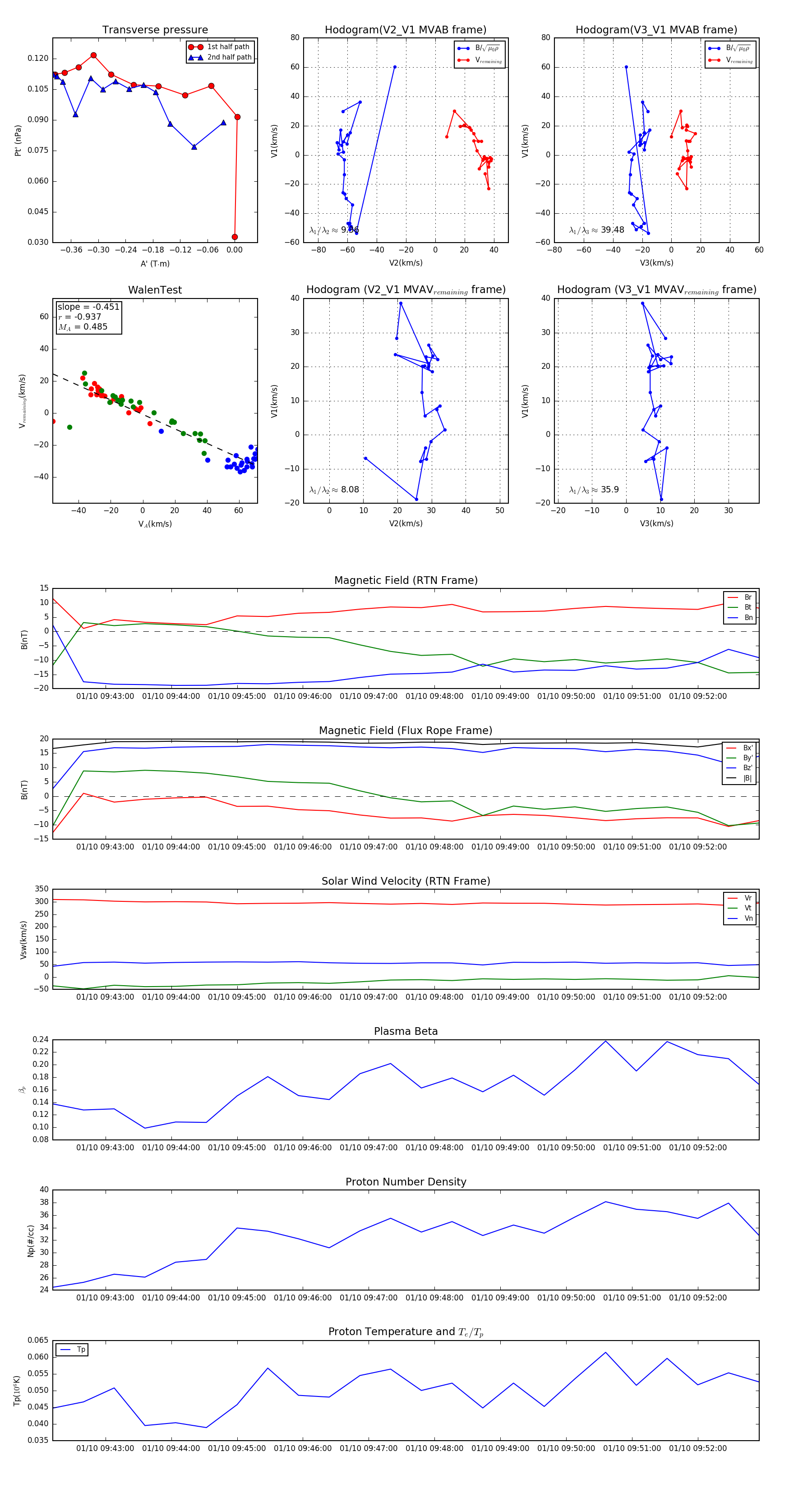
Flux Rope in 2024

Flux Rope Event 2024-01-10 09:42:12 ~ 2024-01-10 09:52:56 (645 seconds)


plot