HOME   LIST
‹–   –›

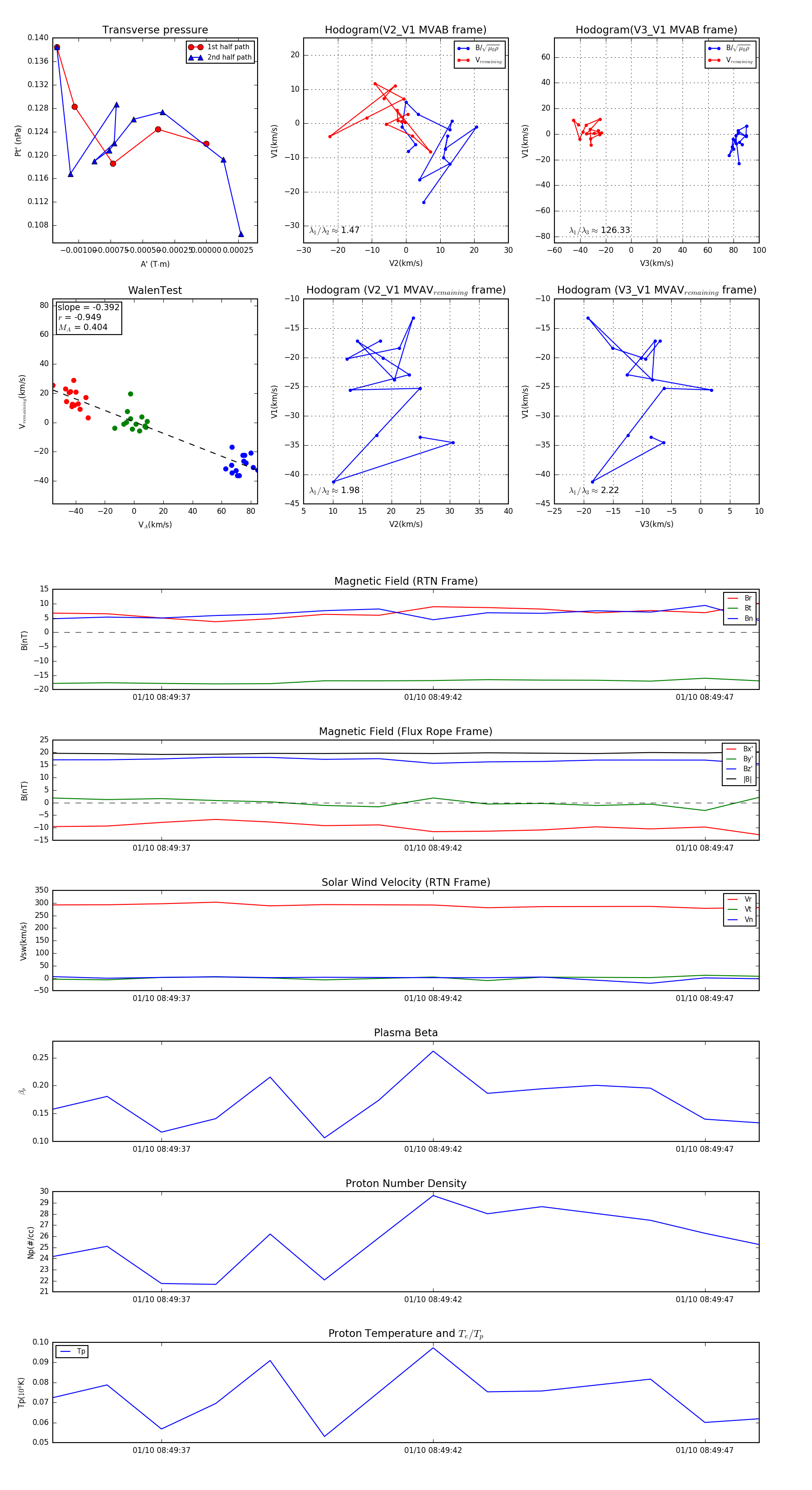
Flux Rope in 2024

Flux Rope Event 2024-01-10 08:49:35 ~ 2024-01-10 08:49:48 (14 seconds)


plot