HOME   LIST
‹–   –›

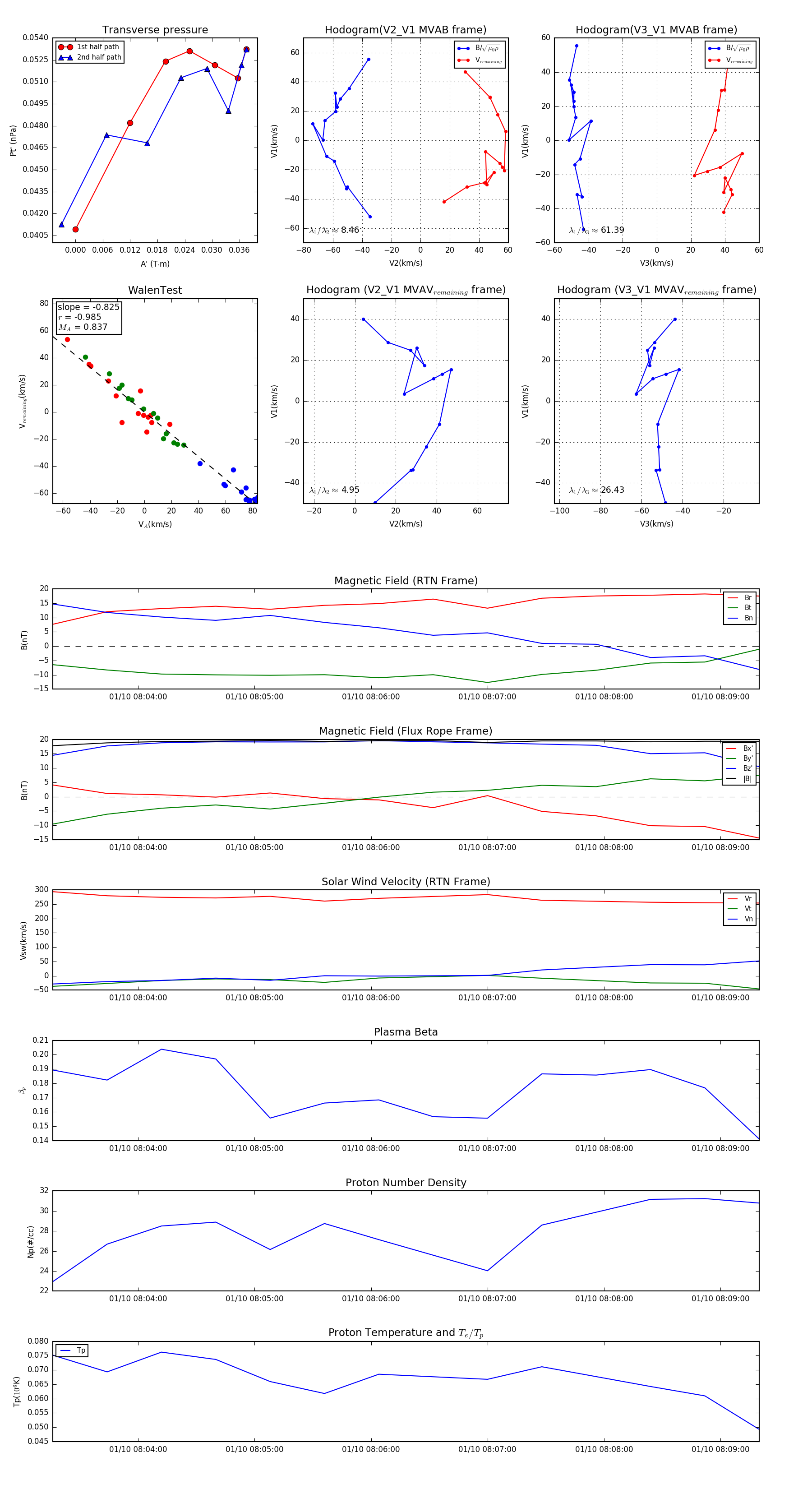
Flux Rope in 2024

Flux Rope Event 2024-01-10 08:03:16 ~ 2024-01-10 08:09:20 (365 seconds)


plot