HOME   LIST
‹–   –›

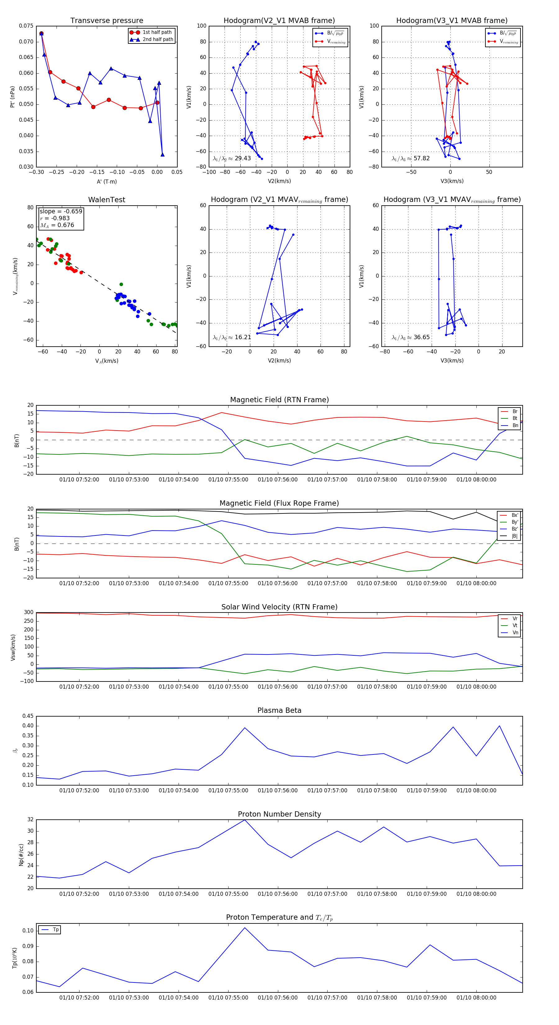
Flux Rope in 2024

Flux Rope Event 2024-01-10 07:51:08 ~ 2024-01-10 08:00:56 (589 seconds)


plot