HOME   LIST
‹–   –›

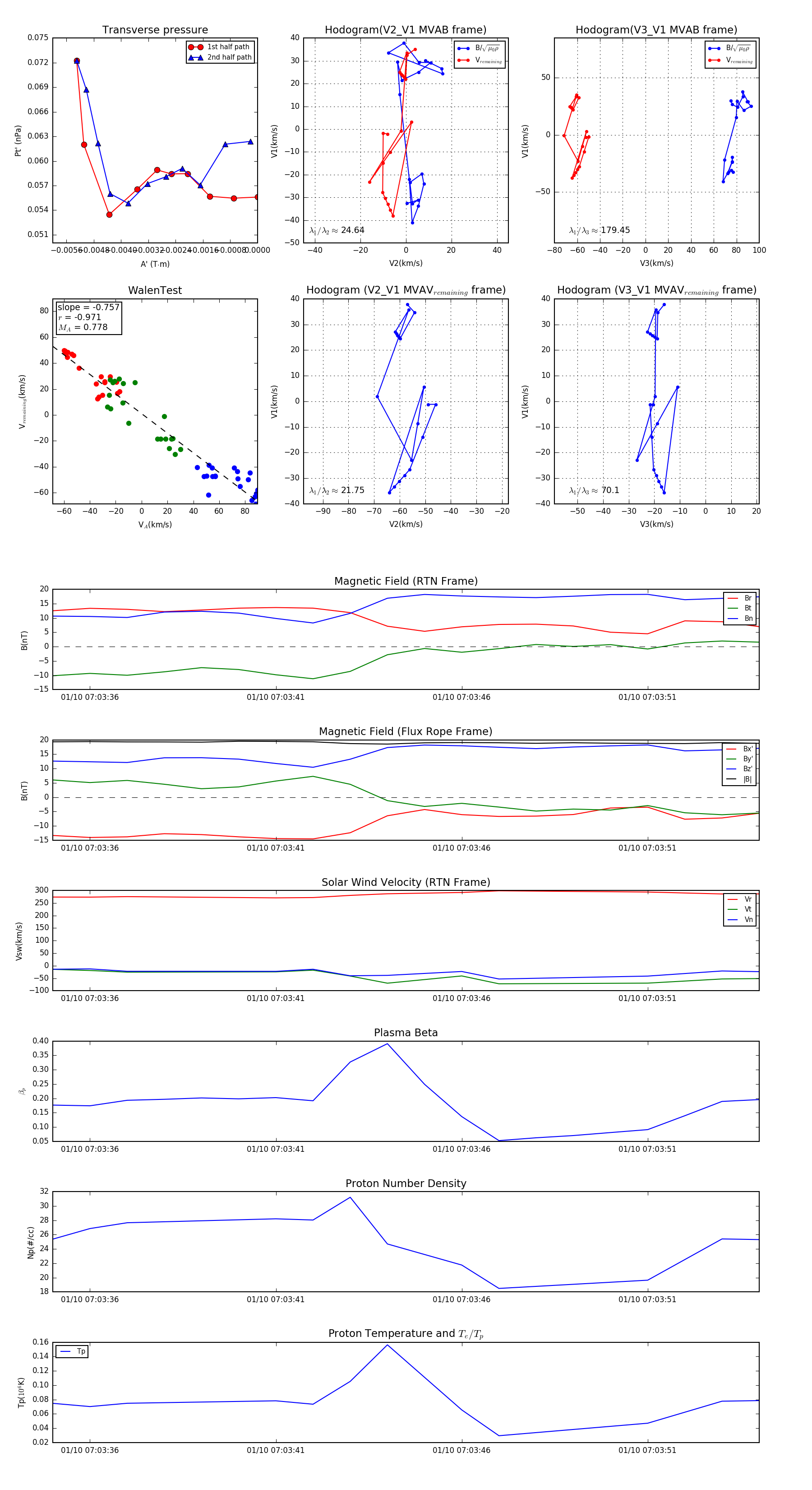
Flux Rope in 2024

Flux Rope Event 2024-01-10 07:03:35 ~ 2024-01-10 07:03:54 (20 seconds)


plot