HOME   LIST
‹–   –›

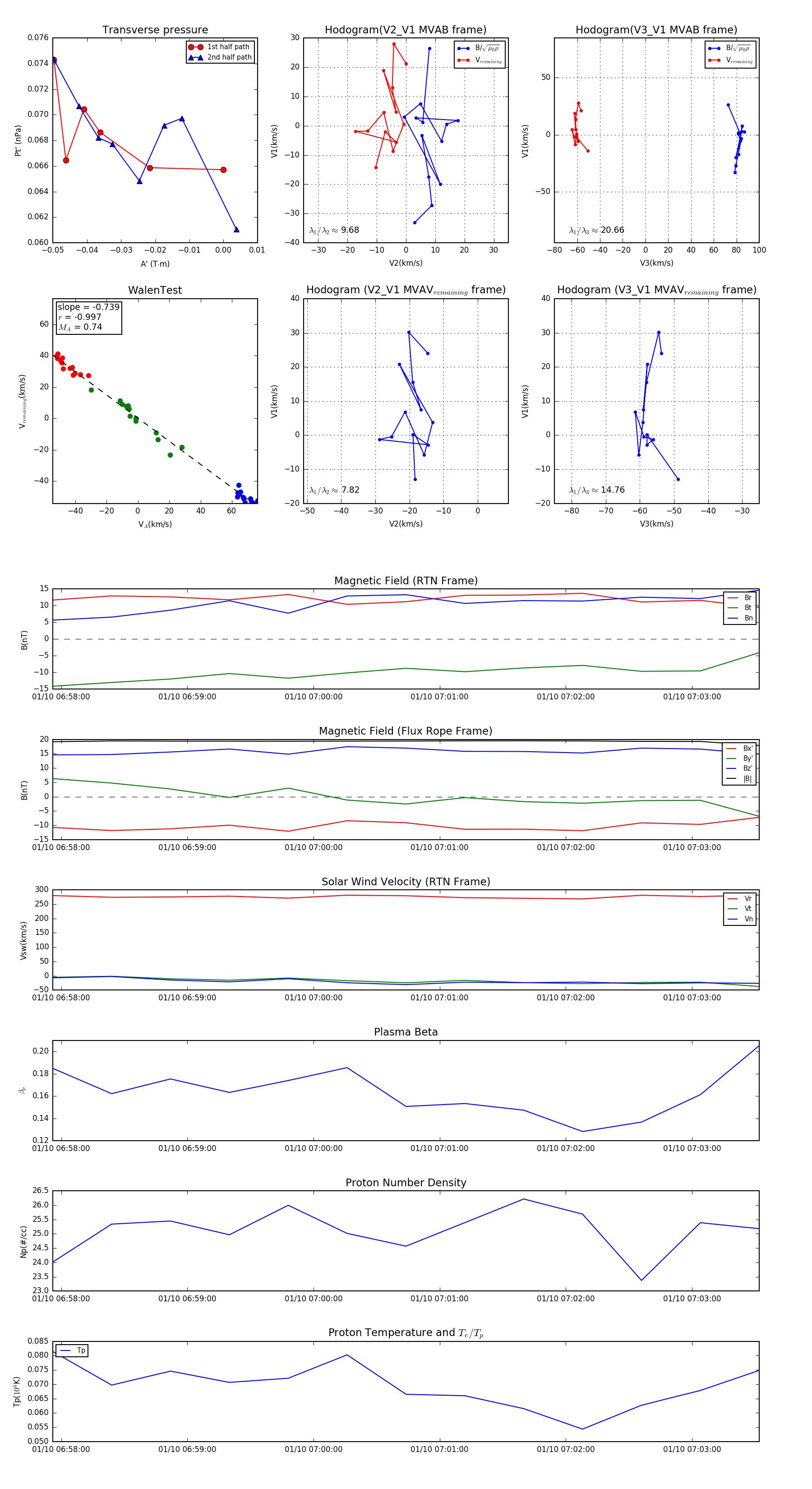
Flux Rope in 2024

Flux Rope Event 2024-01-10 06:57:56 ~ 2024-01-10 07:03:32 (337 seconds)


plot