HOME   LIST
‹–   –›

Flux Rope in 2024

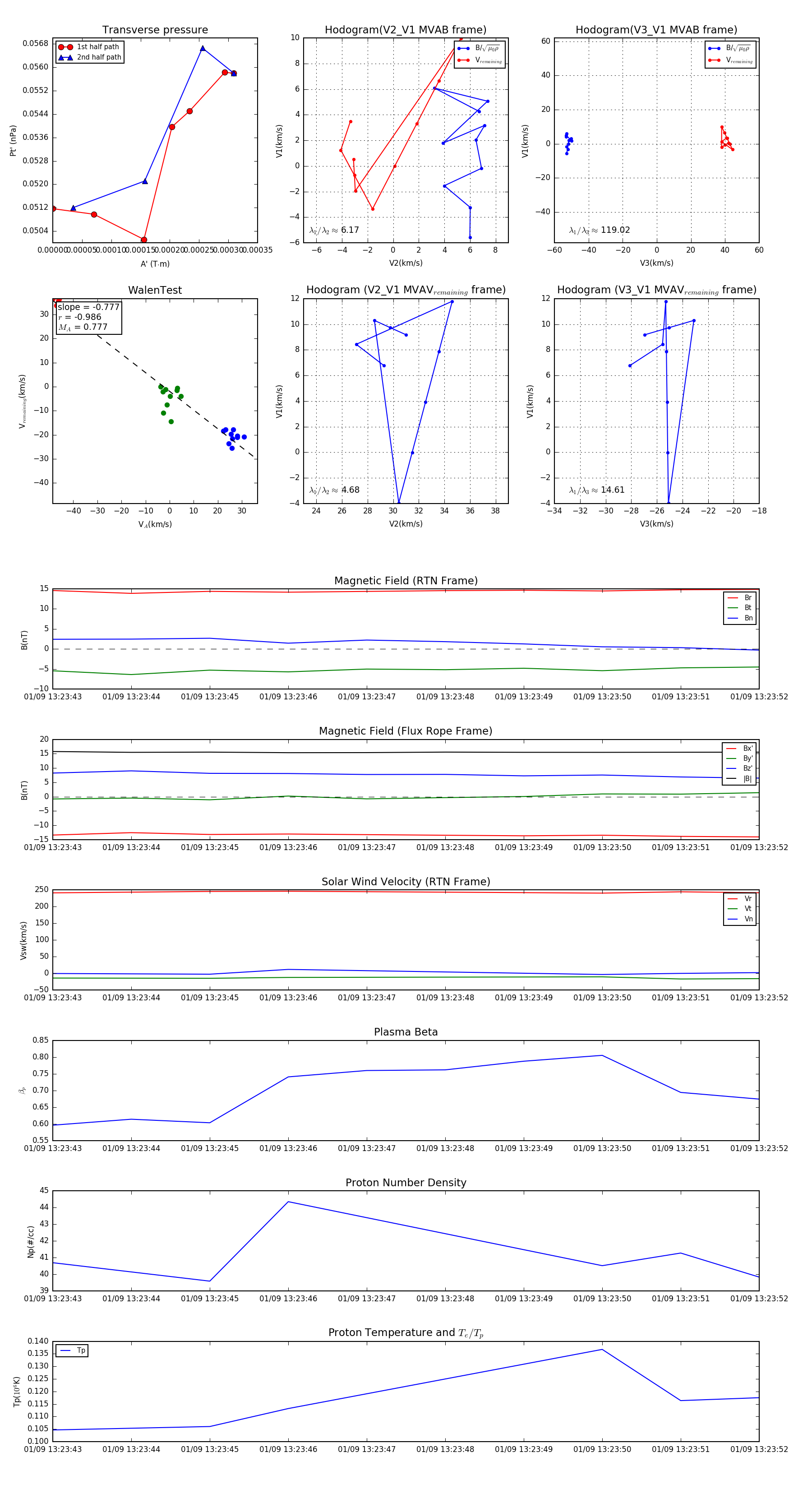
Flux Rope Event 2024-01-09 13:23:43 ~ 2024-01-09 13:23:52 (10 seconds)


plot