HOME   LIST
‹–   –›

Flux Rope in 2024

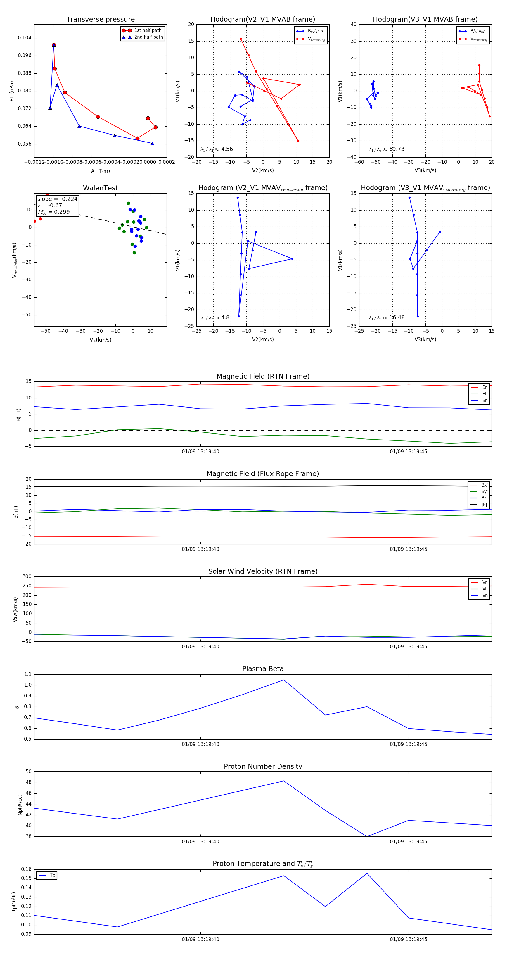
Flux Rope Event 2024-01-09 13:19:36 ~ 2024-01-09 13:19:47 (12 seconds)


plot