HOME   LIST
‹–   –›

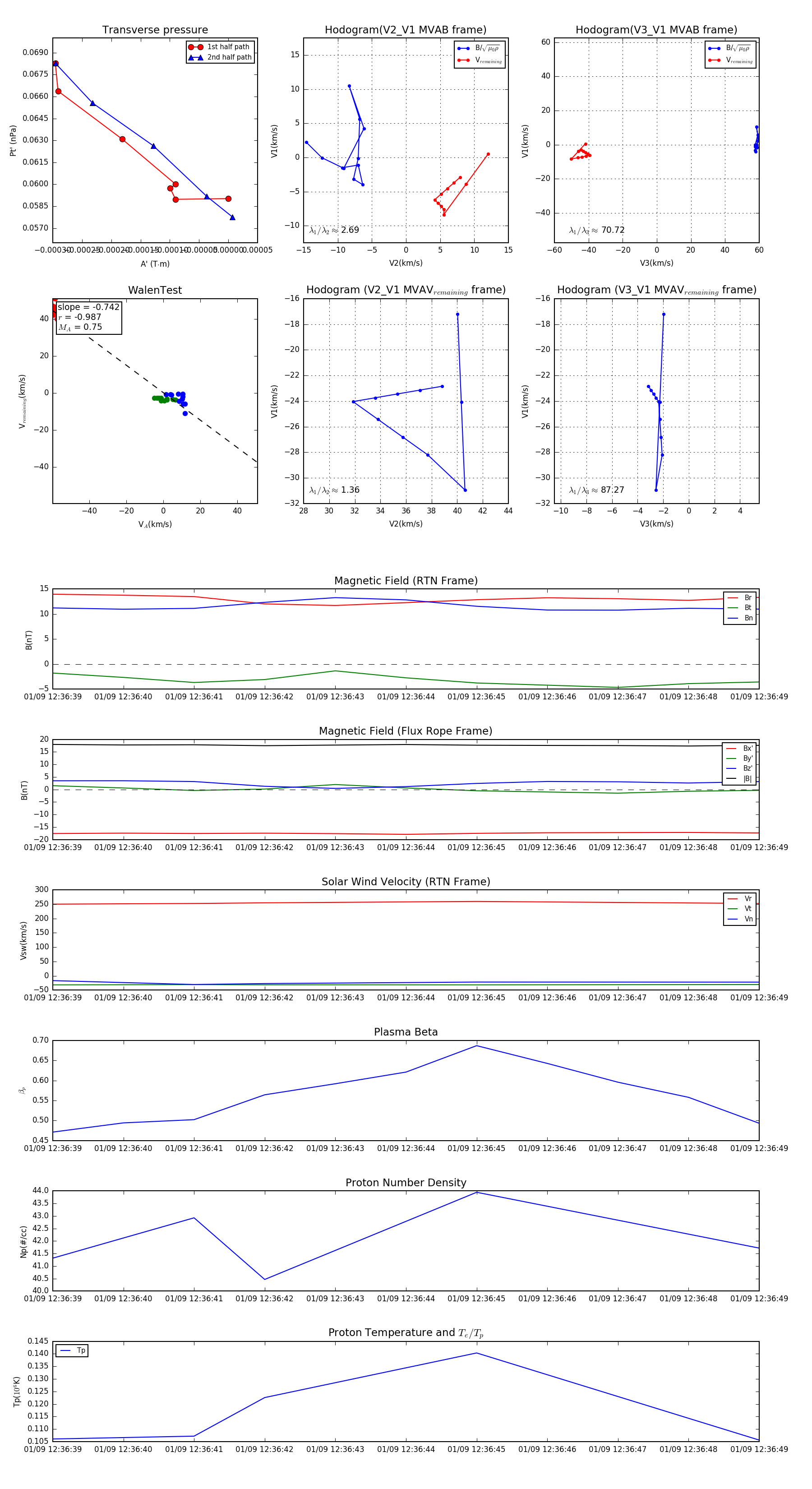
Flux Rope in 2024

Flux Rope Event 2024-01-09 12:36:39 ~ 2024-01-09 12:36:49 (11 seconds)


plot