HOME   LIST
‹–   –›

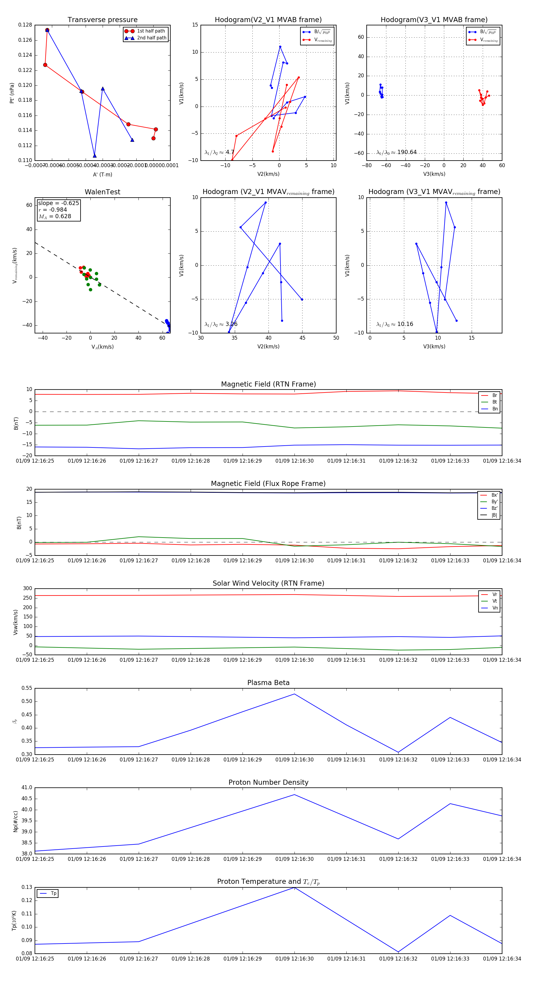
Flux Rope in 2024

Flux Rope Event 2024-01-09 12:16:25 ~ 2024-01-09 12:16:34 (10 seconds)


plot