HOME   LIST
‹–   –›

Flux Rope in 2024

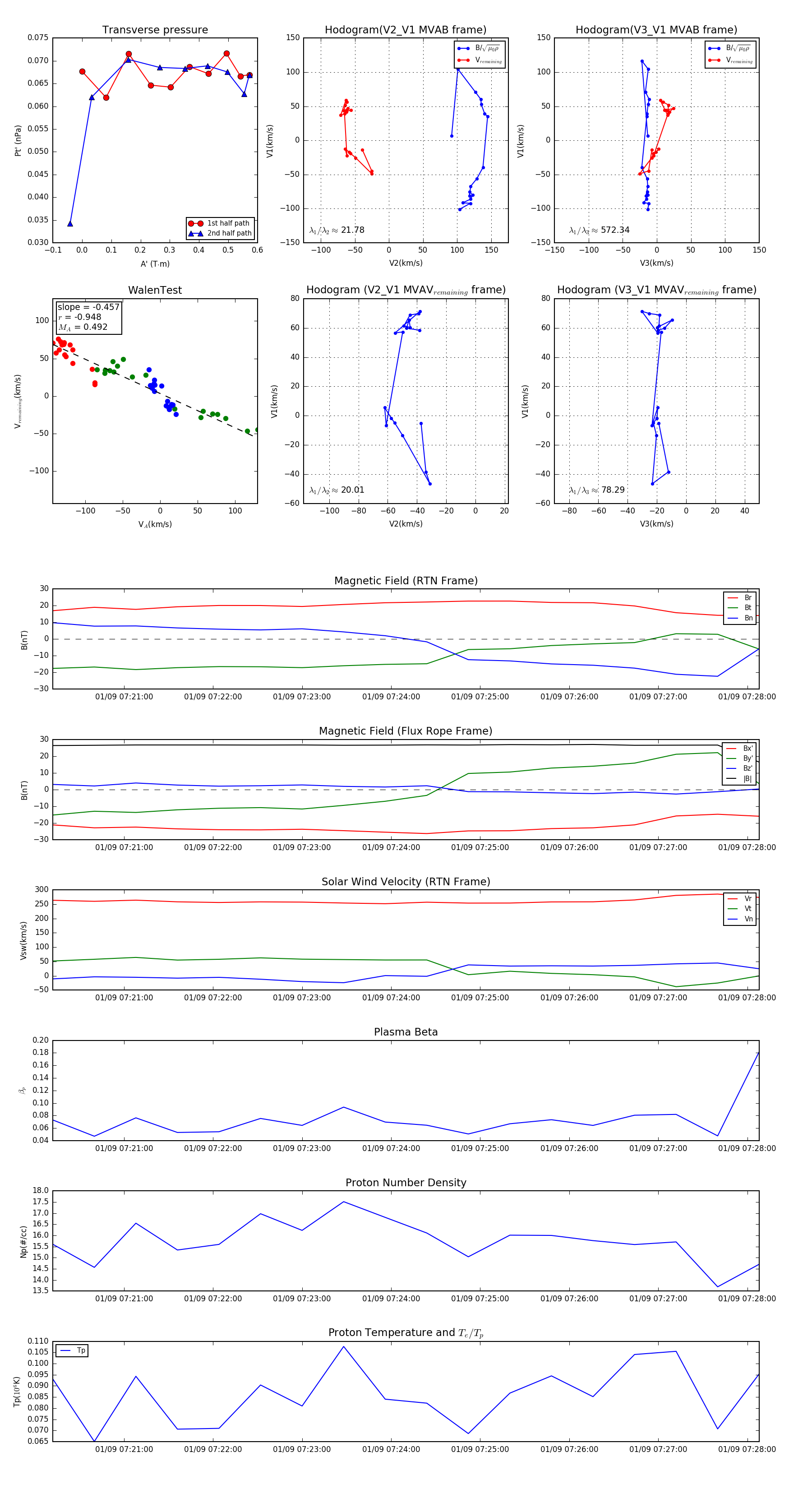
Flux Rope Event 2024-01-09 07:20:12 ~ 2024-01-09 07:28:08 (477 seconds)


plot