HOME   LIST
‹–   –›

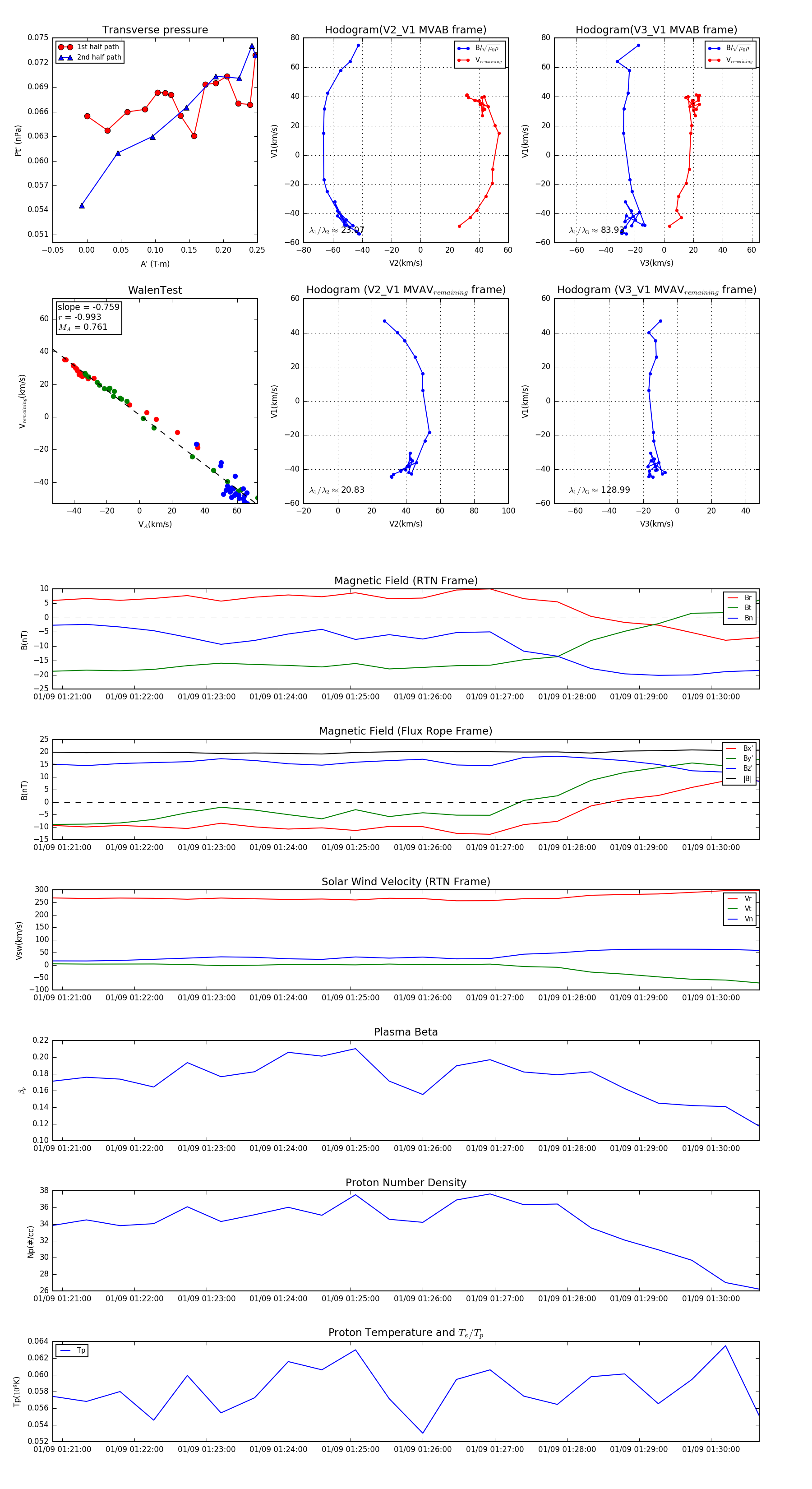
Flux Rope in 2024

Flux Rope Event 2024-01-09 01:20:52 ~ 2024-01-09 01:30:40 (589 seconds)


plot