HOME   LIST
‹–   –›

Flux Rope in 2024

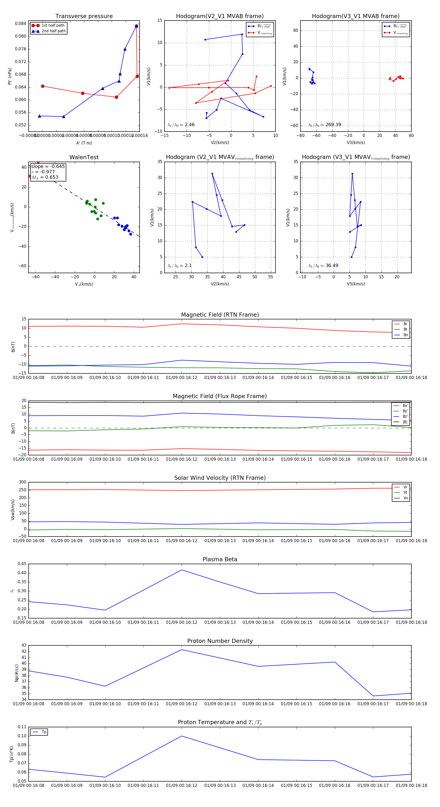
Flux Rope Event 2024-01-09 00:16:08 ~ 2024-01-09 00:16:18 (11 seconds)


plot