HOME   LIST
‹–   –›

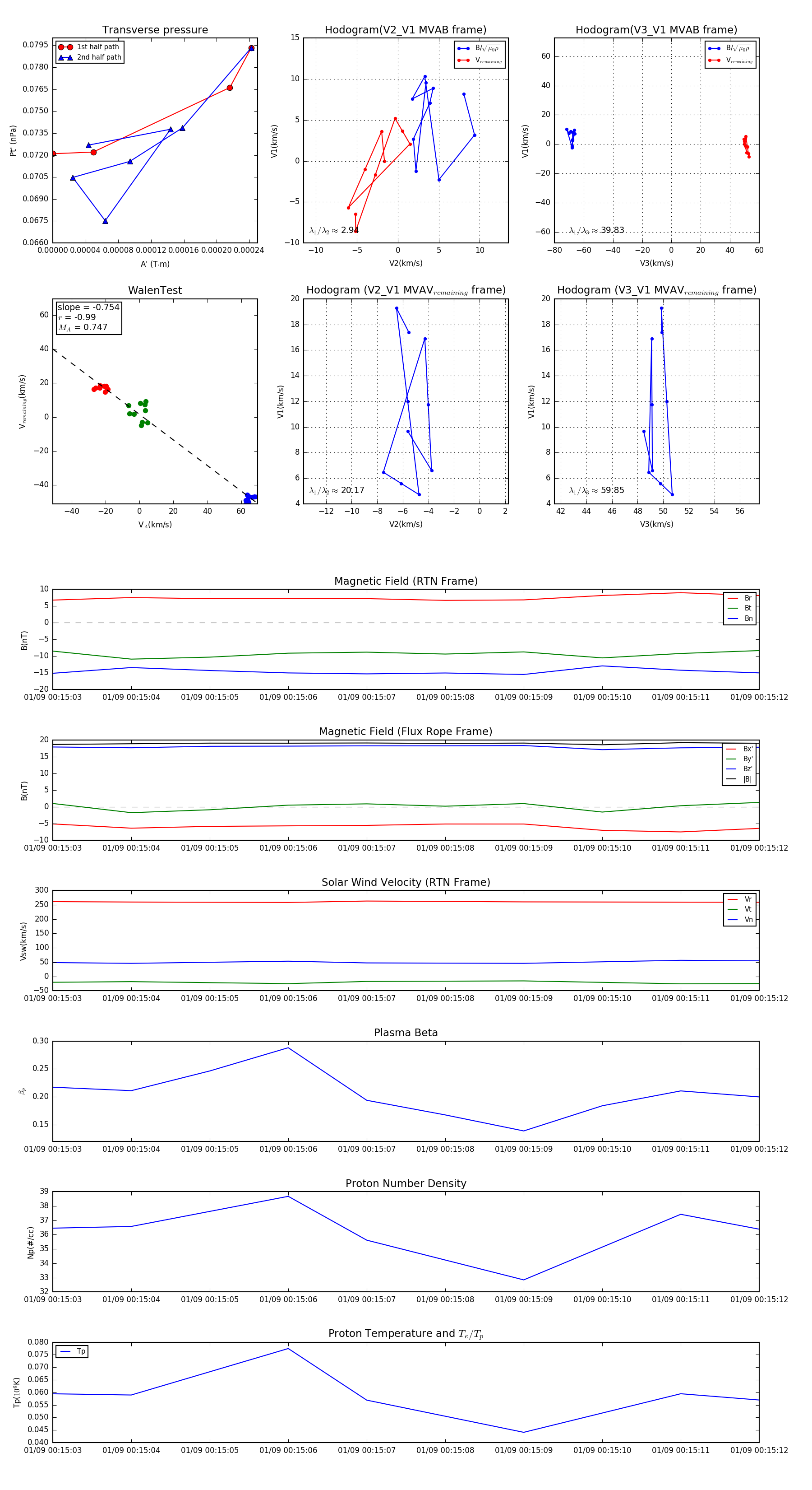
Flux Rope in 2024

Flux Rope Event 2024-01-09 00:15:03 ~ 2024-01-09 00:15:12 (10 seconds)


plot