HOME   LIST
‹–   –›

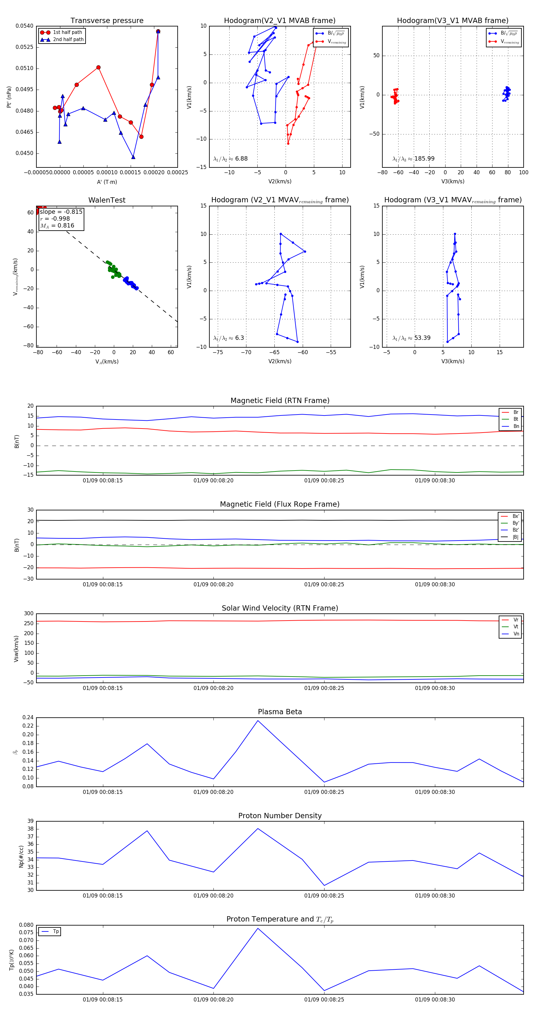
Flux Rope in 2024

Flux Rope Event 2024-01-09 00:08:12 ~ 2024-01-09 00:08:34 (23 seconds)


plot