HOME   LIST
‹–   –›

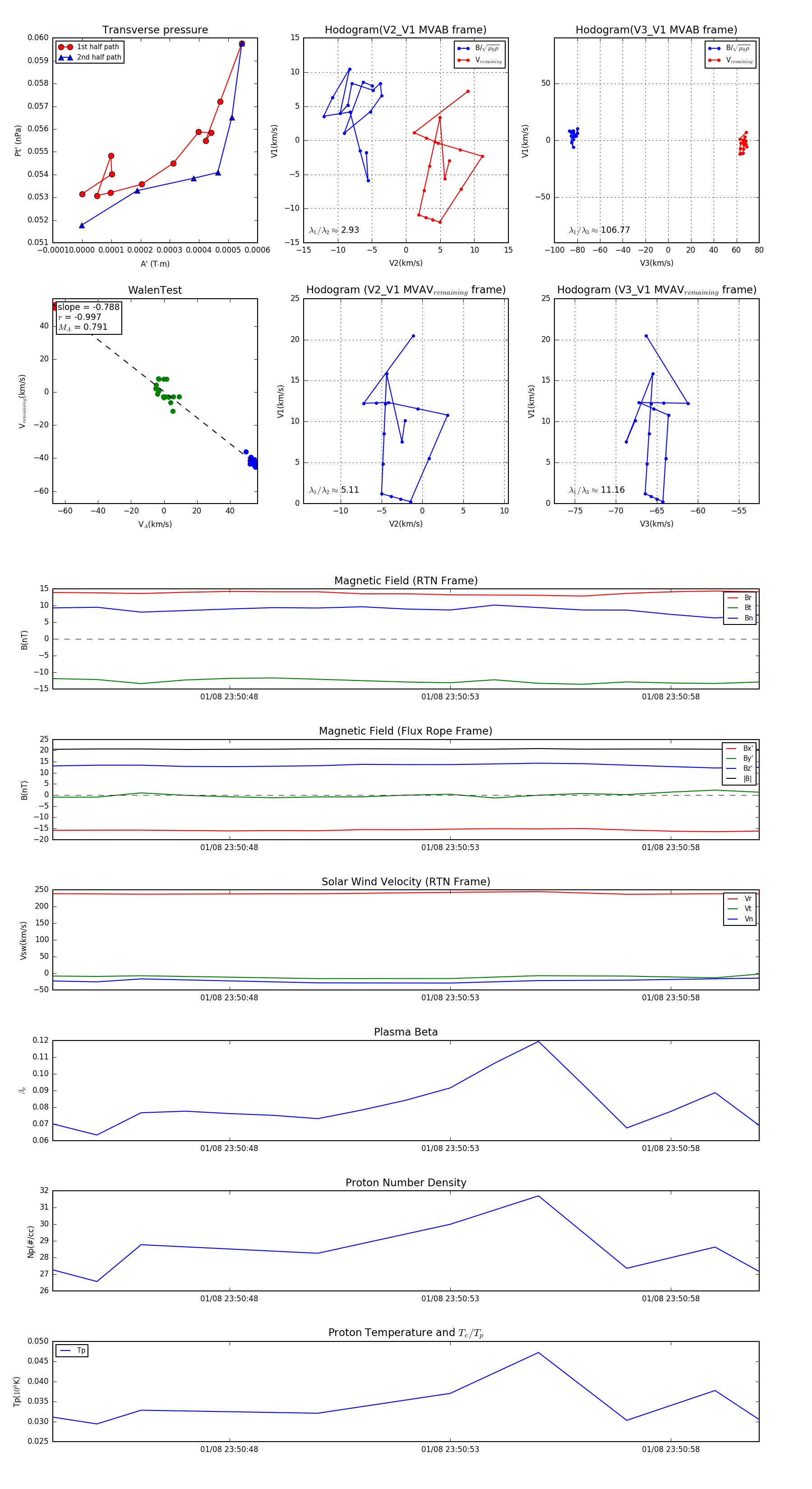
Flux Rope in 2024

Flux Rope Event 2024-01-08 23:50:44 ~ 2024-01-08 23:51:00 (17 seconds)


plot