HOME   LIST
‹–   –›

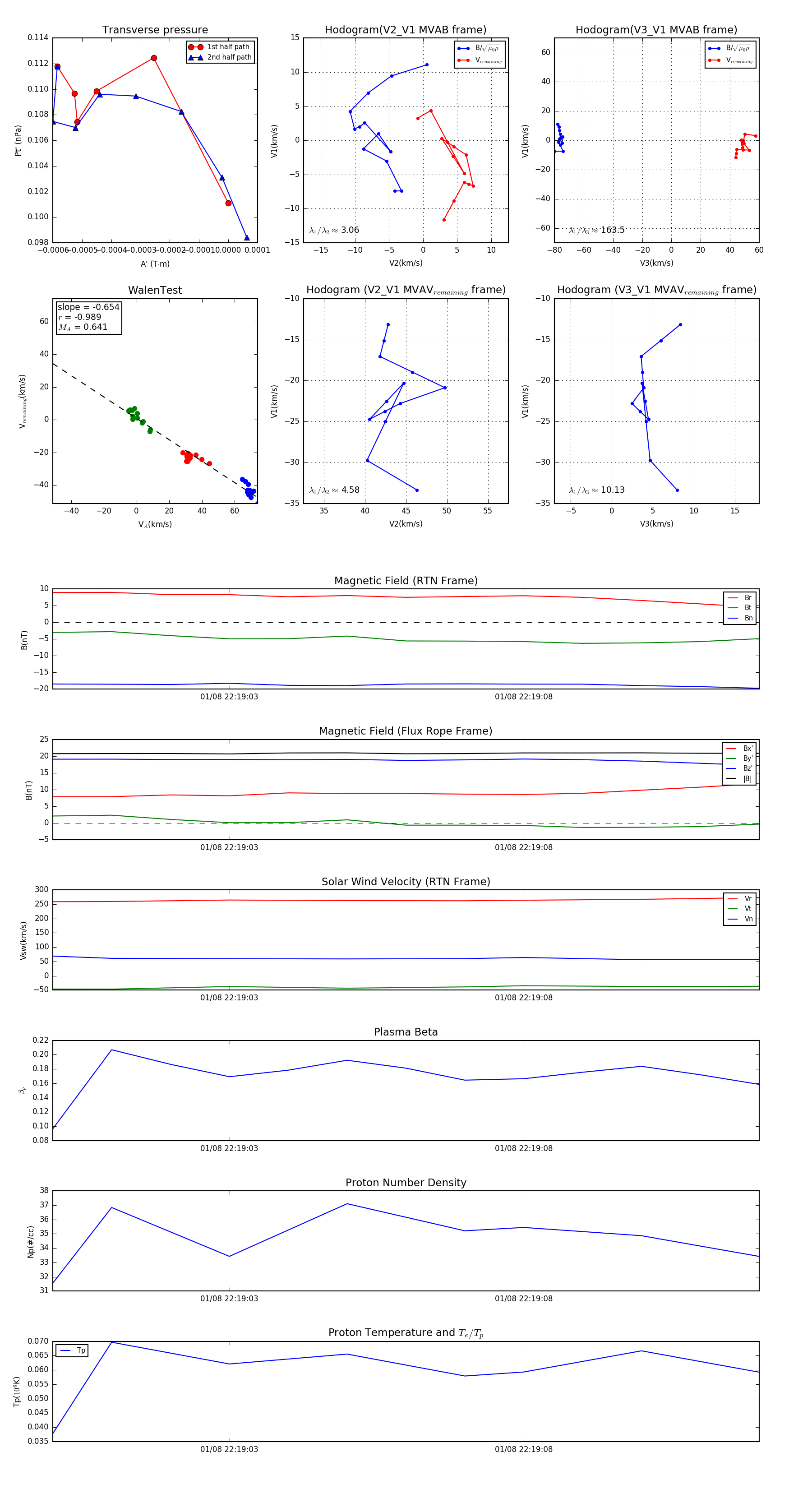
Flux Rope in 2024

Flux Rope Event 2024-01-08 22:19:00 ~ 2024-01-08 22:19:12 (13 seconds)


plot