HOME   LIST
‹–   –›

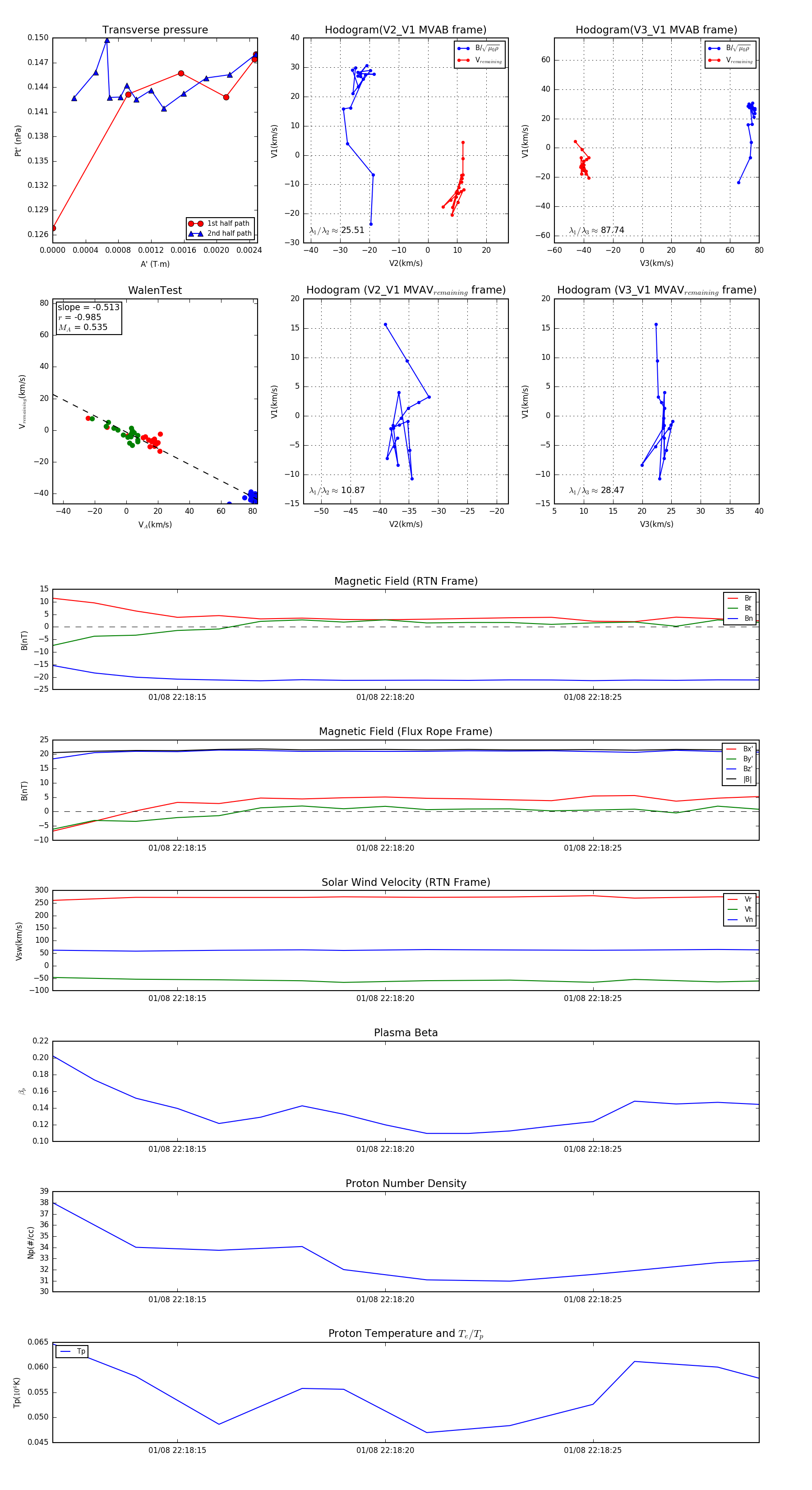
Flux Rope in 2024

Flux Rope Event 2024-01-08 22:18:12 ~ 2024-01-08 22:18:29 (18 seconds)


plot