HOME   LIST
‹–   –›

Flux Rope in 2024

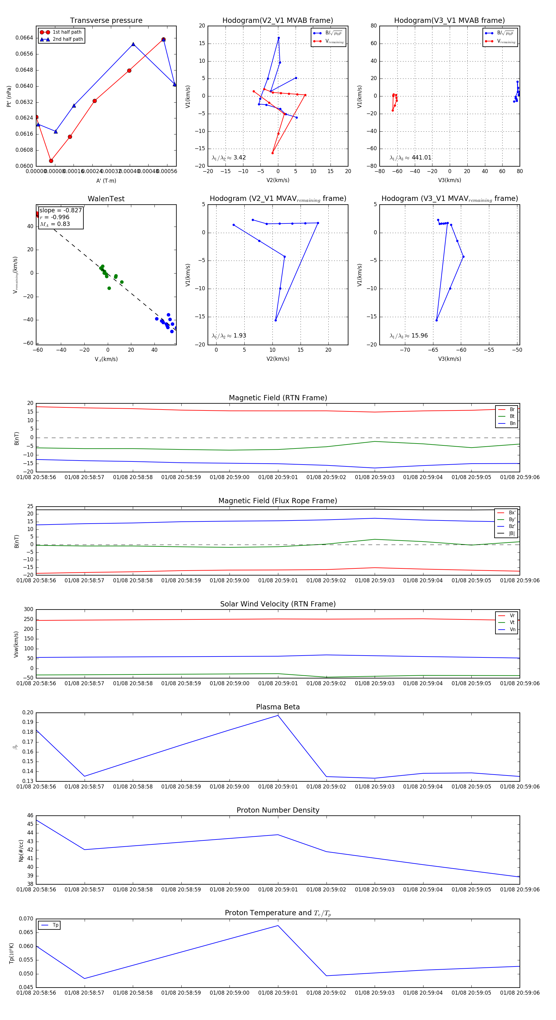
Flux Rope Event 2024-01-08 20:58:56 ~ 2024-01-08 20:59:06 (11 seconds)


plot