HOME   LIST
‹–   –›

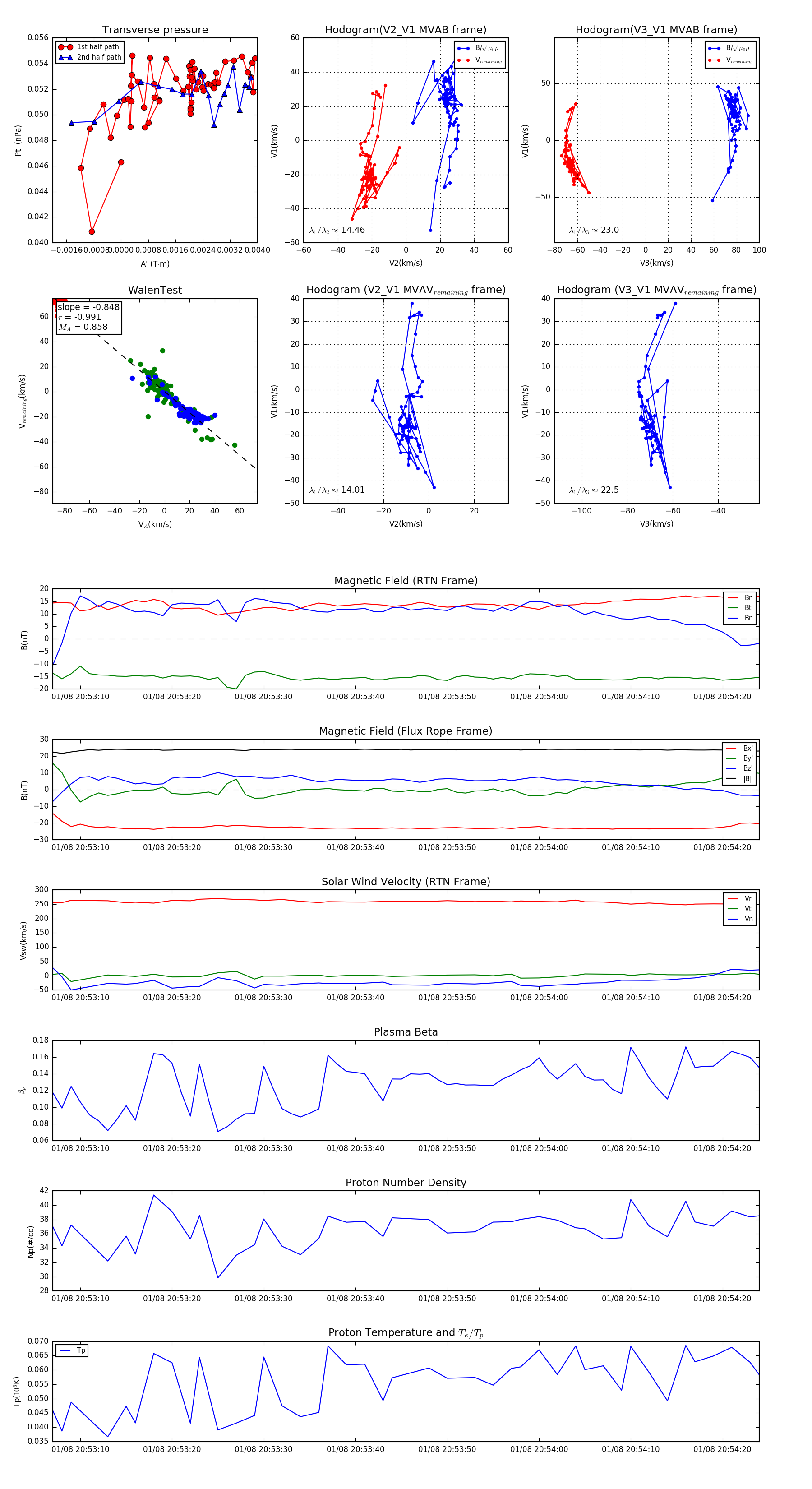
Flux Rope in 2024

Flux Rope Event 2024-01-08 20:53:07 ~ 2024-01-08 20:54:24 (78 seconds)


plot