HOME   LIST
‹–   –›

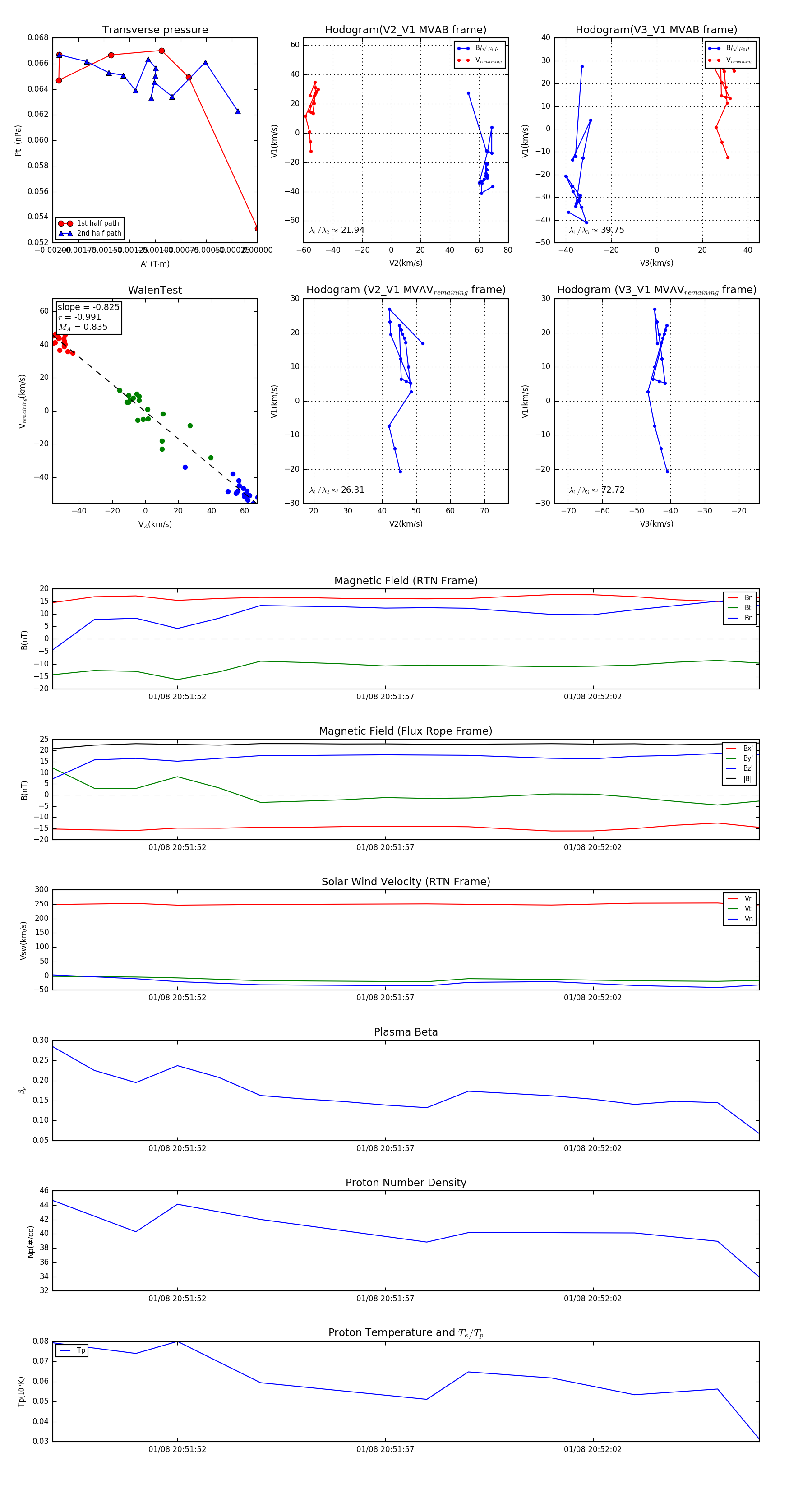
Flux Rope in 2024

Flux Rope Event 2024-01-08 20:51:49 ~ 2024-01-08 20:52:06 (18 seconds)


plot