HOME   LIST
‹–   –›

Flux Rope in 2024

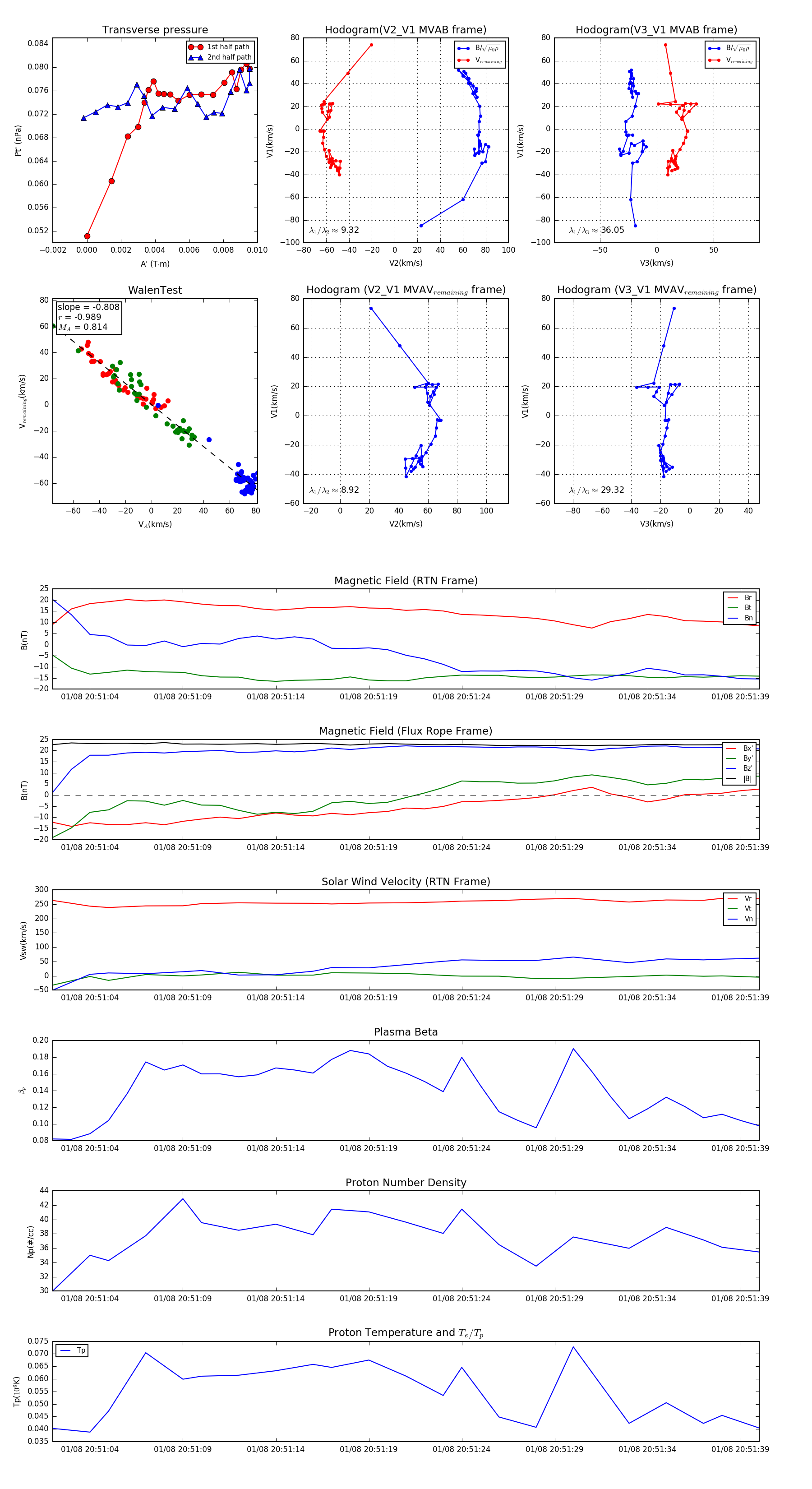
Flux Rope Event 2024-01-08 20:51:02 ~ 2024-01-08 20:51:40 (39 seconds)


plot