HOME   LIST
‹–   –›

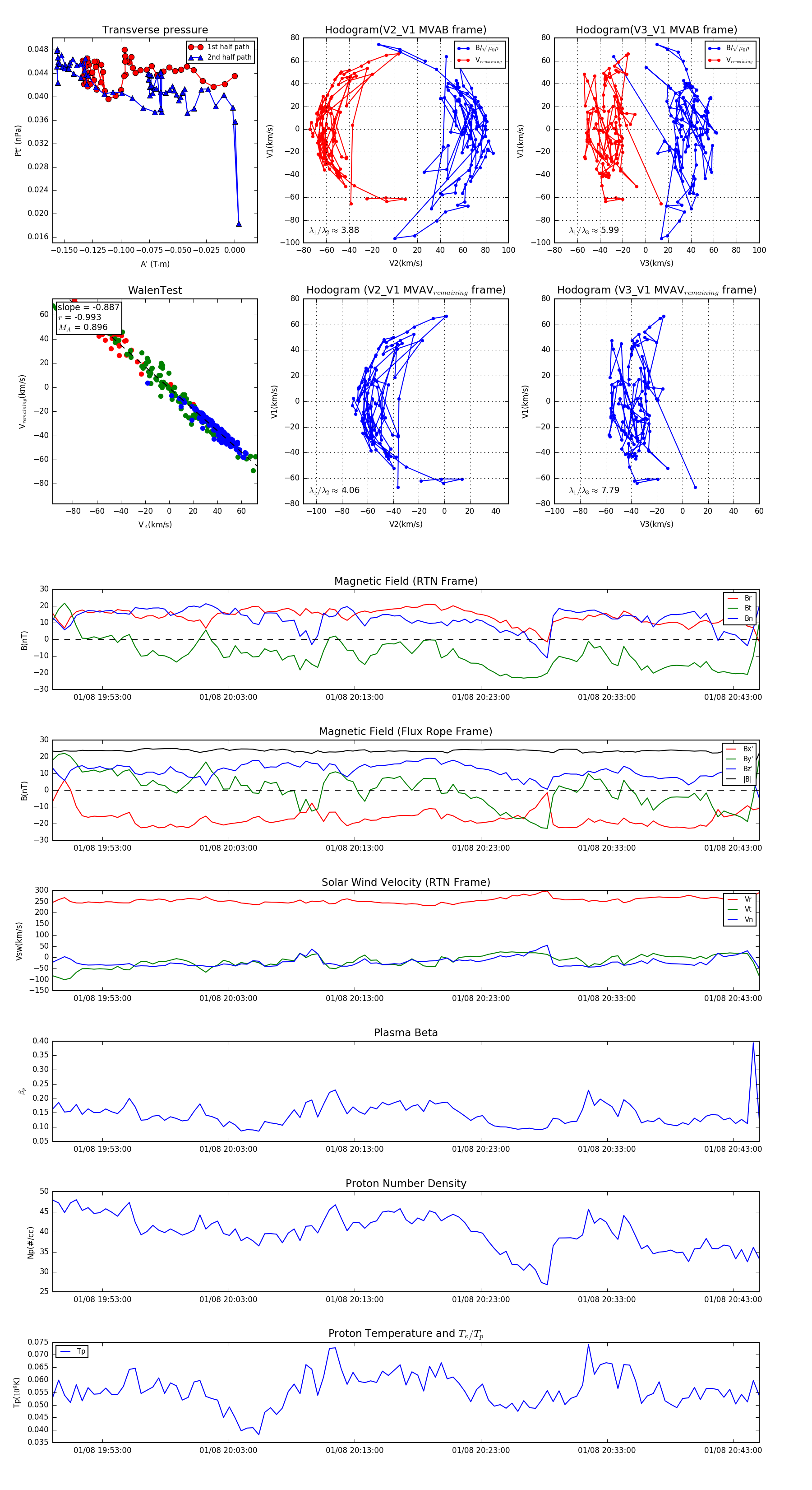
Flux Rope in 2024

Flux Rope Event 2024-01-08 19:49:04 ~ 2024-01-08 20:45:04 (3361 seconds)


plot