HOME   LIST
‹–   –›

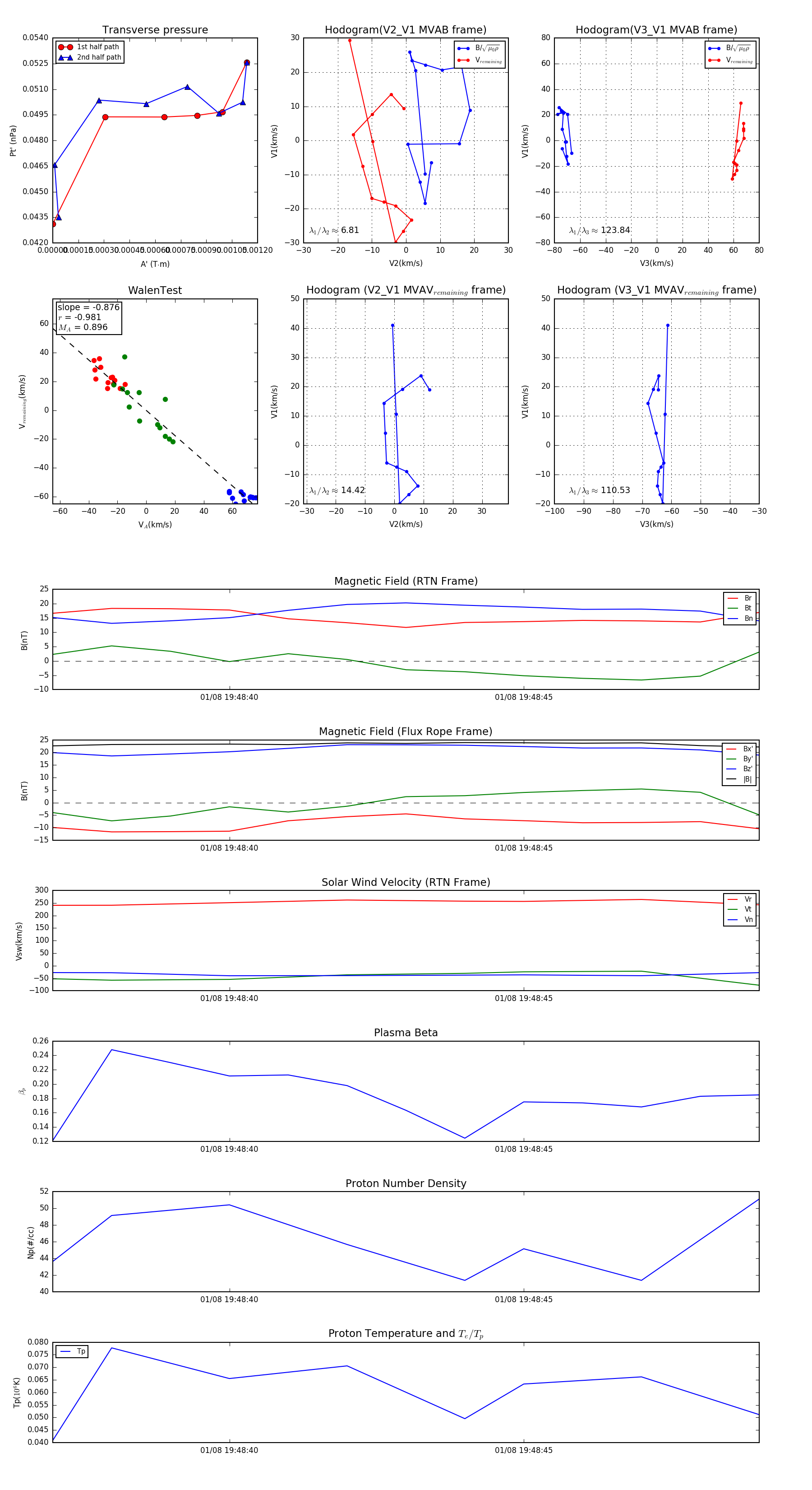
Flux Rope in 2024

Flux Rope Event 2024-01-08 19:48:37 ~ 2024-01-08 19:48:49 (13 seconds)


plot