HOME   LIST
‹–   –›

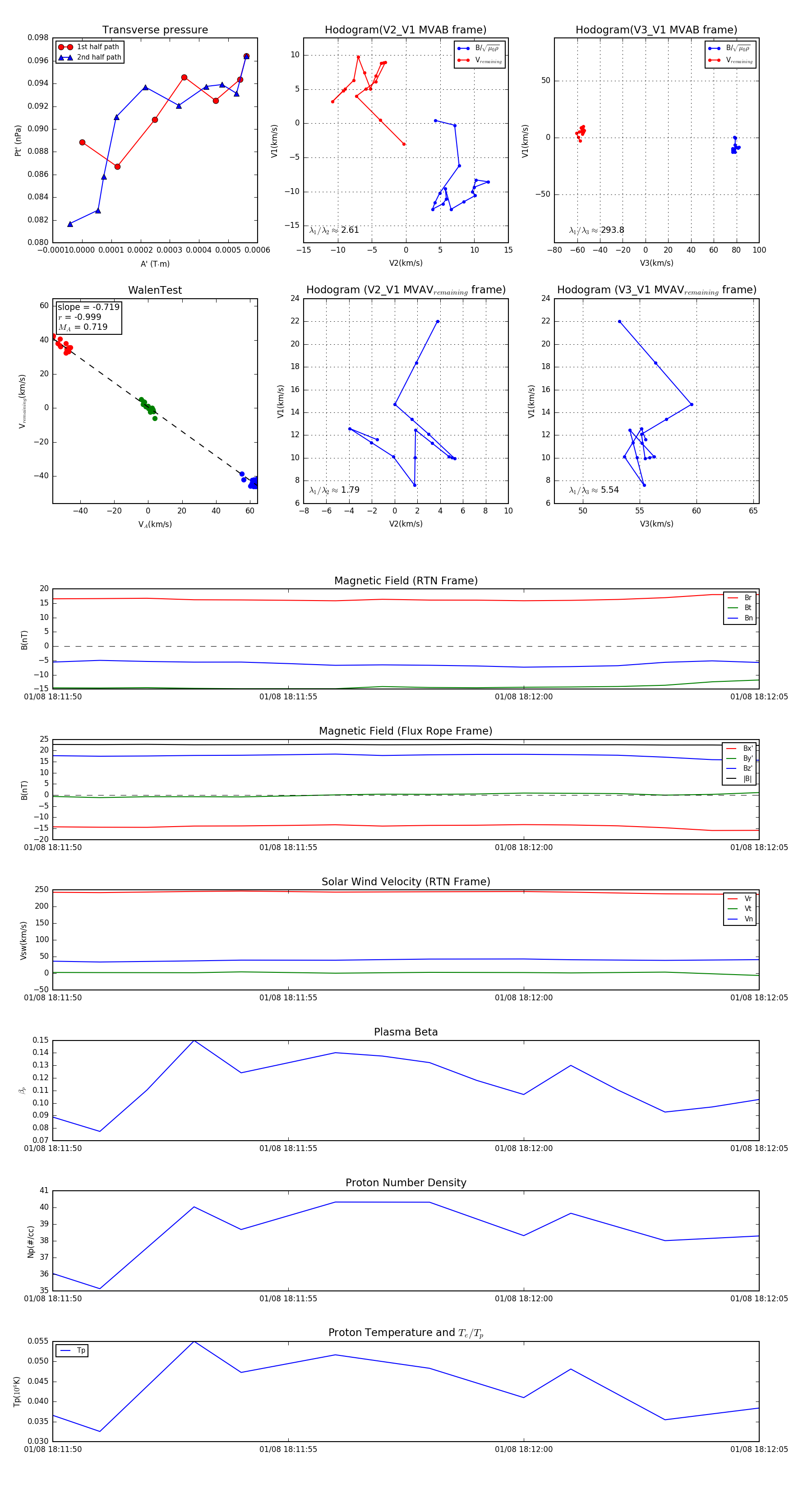
Flux Rope in 2024

Flux Rope Event 2024-01-08 18:11:50 ~ 2024-01-08 18:12:05 (16 seconds)


plot