HOME   LIST
‹–   –›

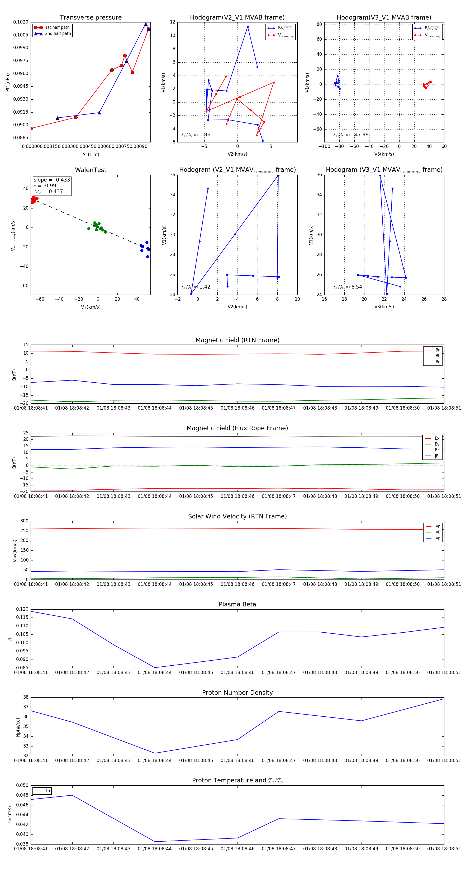
Flux Rope in 2024

Flux Rope Event 2024-01-08 18:08:41 ~ 2024-01-08 18:08:51 (11 seconds)


plot