HOME   LIST
‹–   –›

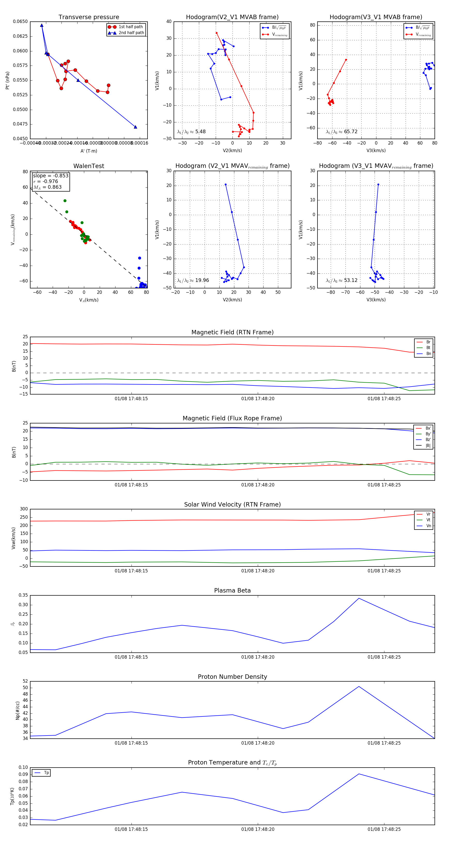
Flux Rope in 2024

Flux Rope Event 2024-01-08 17:48:11 ~ 2024-01-08 17:48:27 (17 seconds)


plot