HOME   LIST
‹–   –›

Flux Rope in 2024

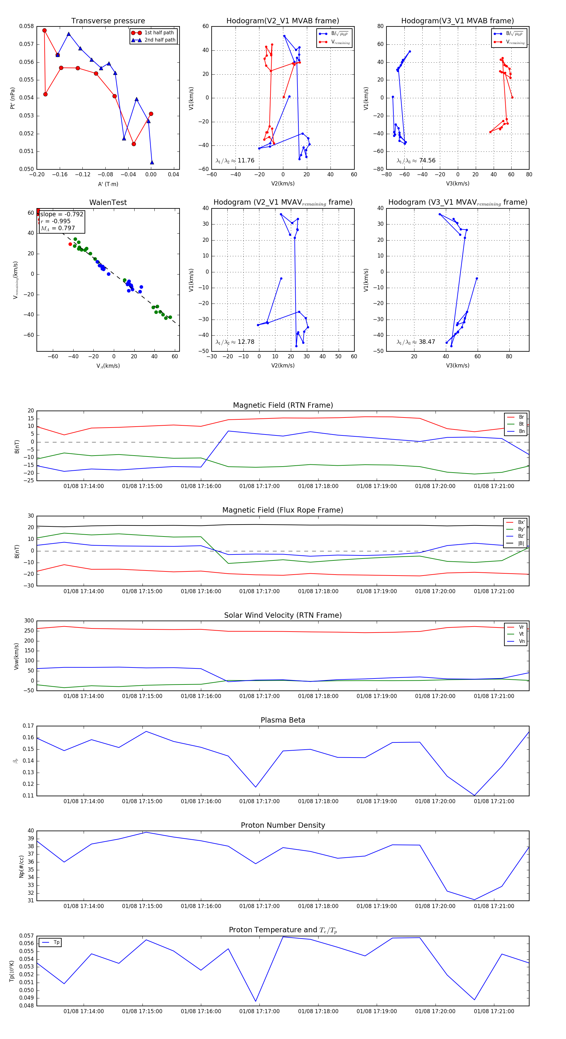
Flux Rope Event 2024-01-08 17:13:12 ~ 2024-01-08 17:21:36 (505 seconds)


plot