HOME   LIST
‹–   –›

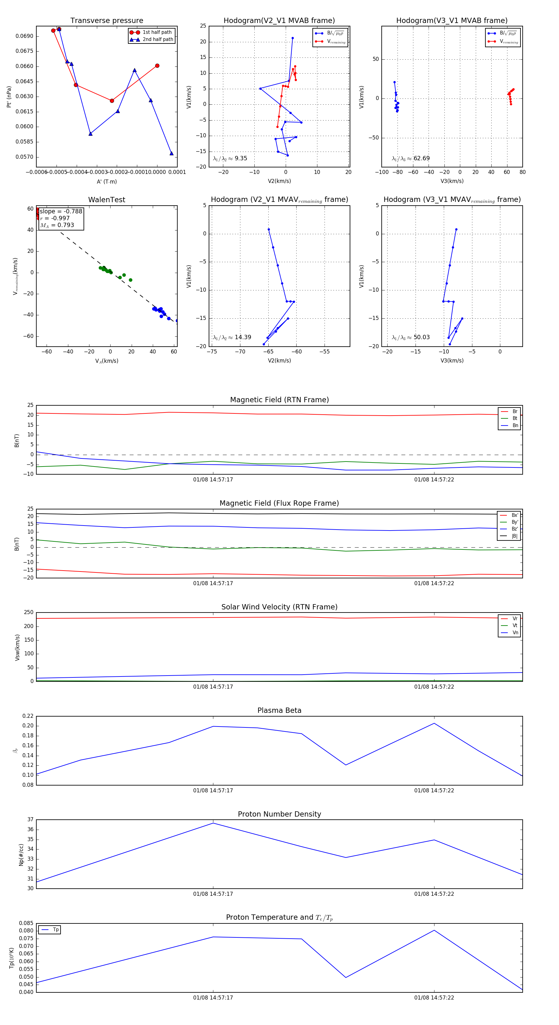
Flux Rope in 2024

Flux Rope Event 2024-01-08 14:57:13 ~ 2024-01-08 14:57:24 (12 seconds)


plot