HOME   LIST
‹–   –›

Flux Rope in 2024

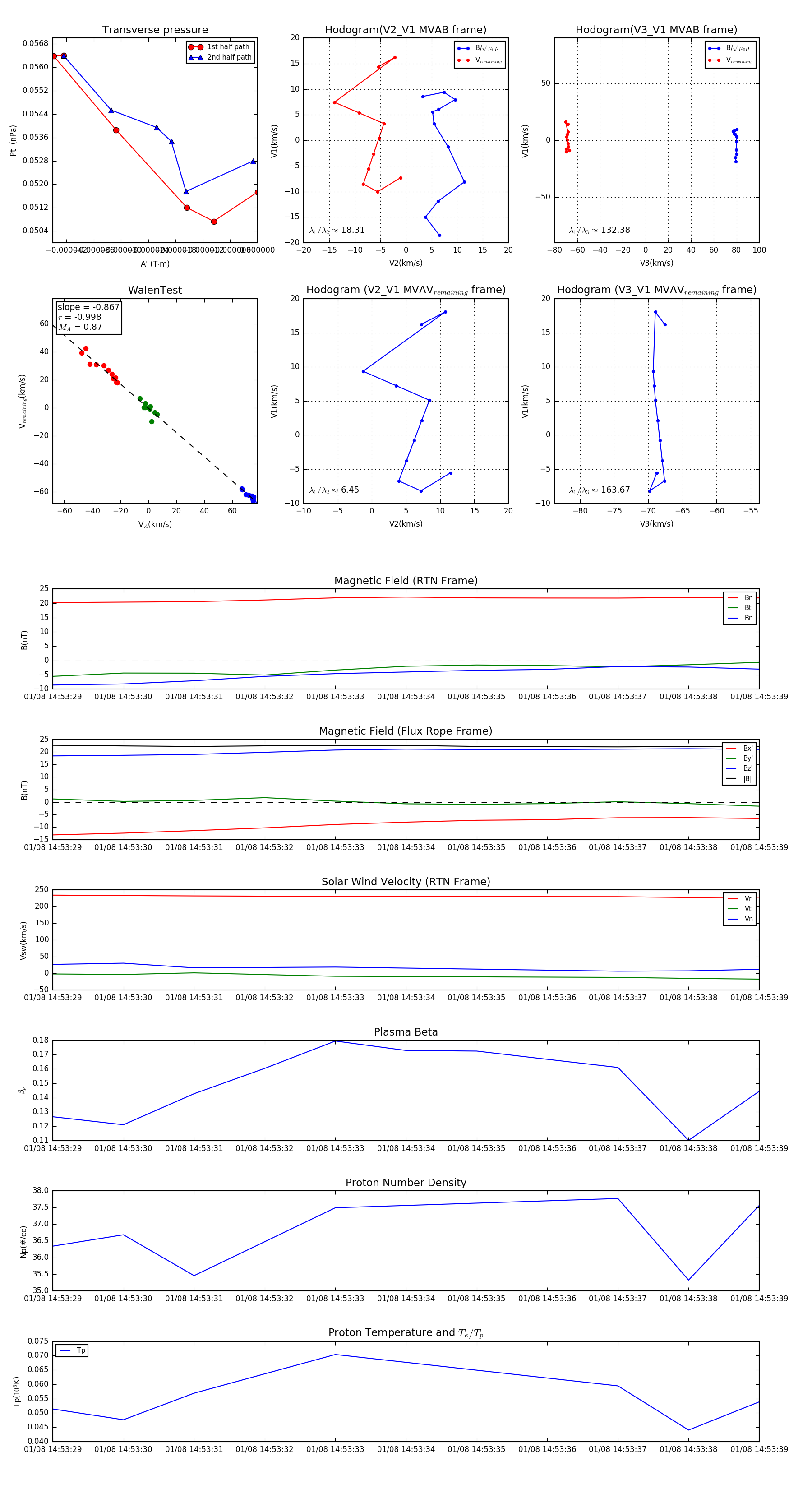
Flux Rope Event 2024-01-08 14:53:29 ~ 2024-01-08 14:53:39 (11 seconds)


plot