HOME   LIST
‹–   –›

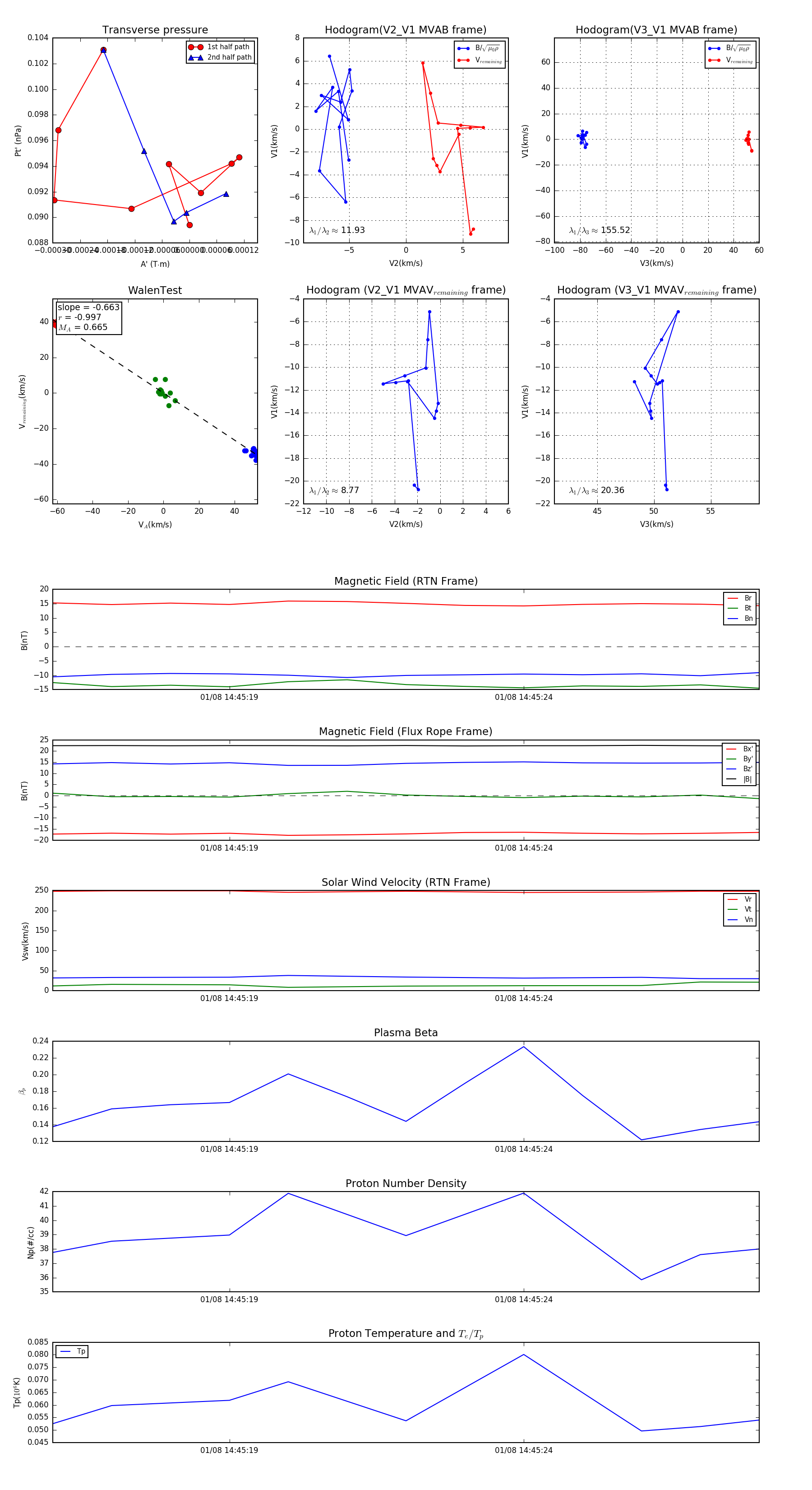
Flux Rope in 2024

Flux Rope Event 2024-01-08 14:45:16 ~ 2024-01-08 14:45:28 (13 seconds)


plot