HOME   LIST
‹–   –›

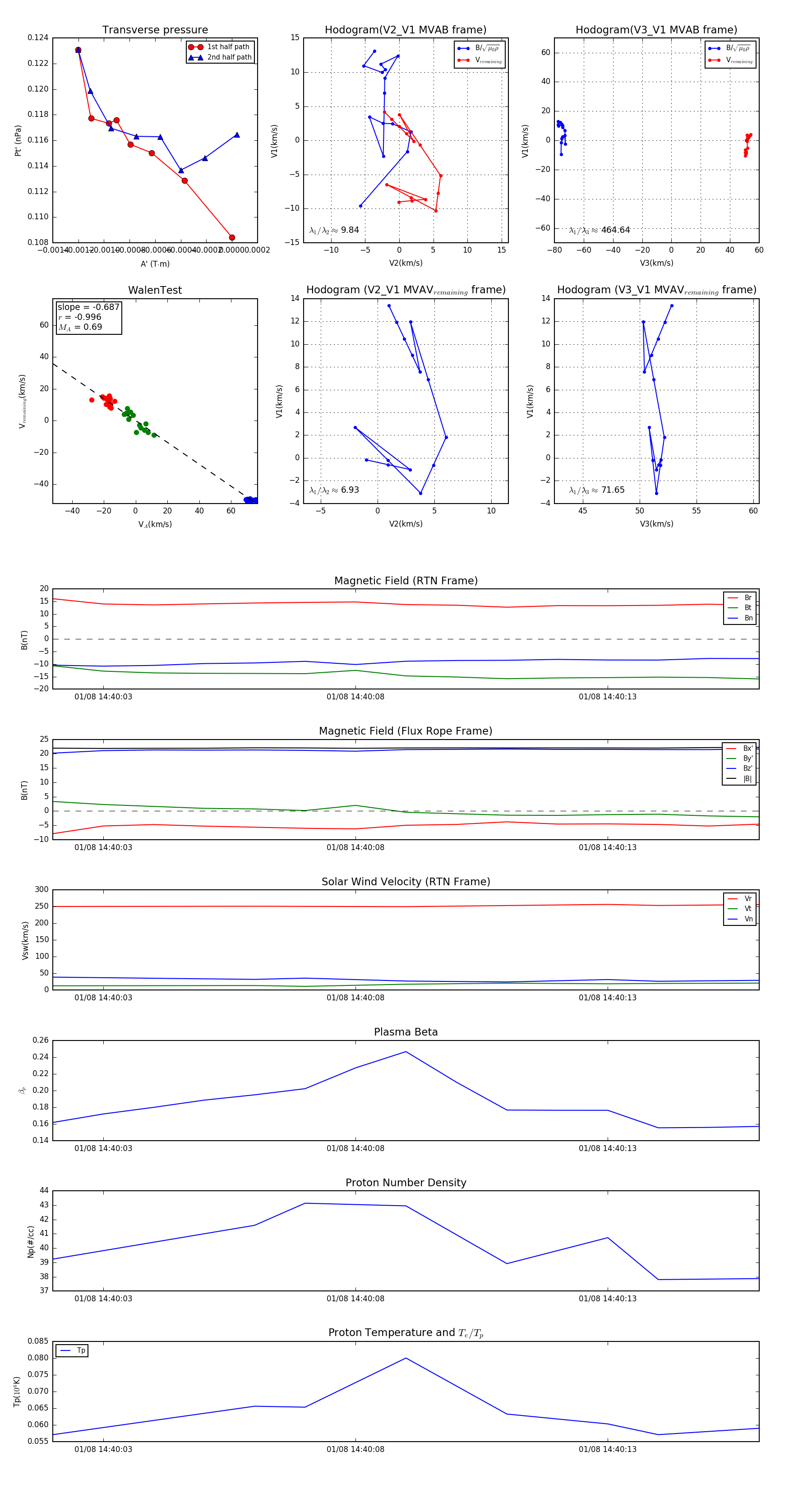
Flux Rope in 2024

Flux Rope Event 2024-01-08 14:40:02 ~ 2024-01-08 14:40:16 (15 seconds)


plot