HOME   LIST
‹–   –›

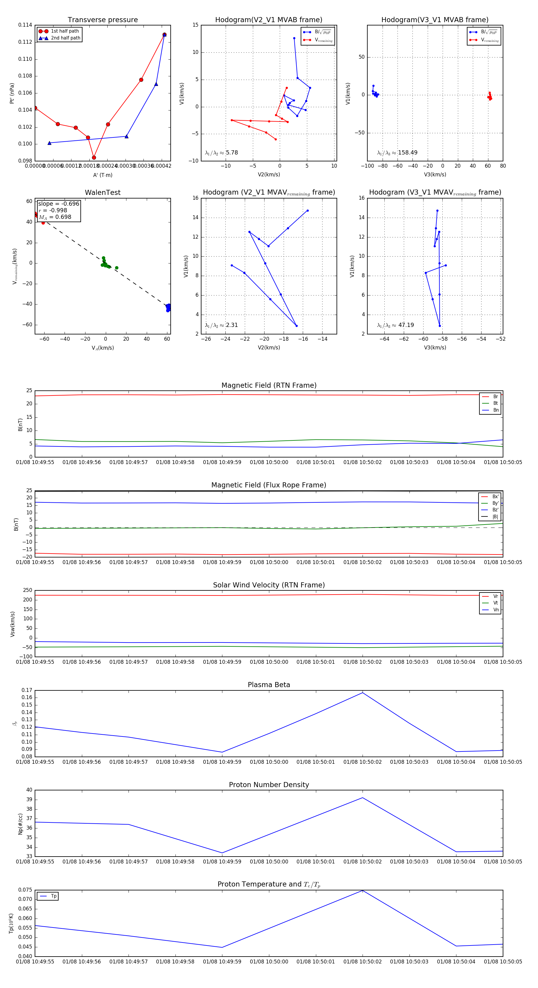
Flux Rope in 2024

Flux Rope Event 2024-01-08 10:49:55 ~ 2024-01-08 10:50:05 (11 seconds)


plot