HOME   LIST
‹–   –›

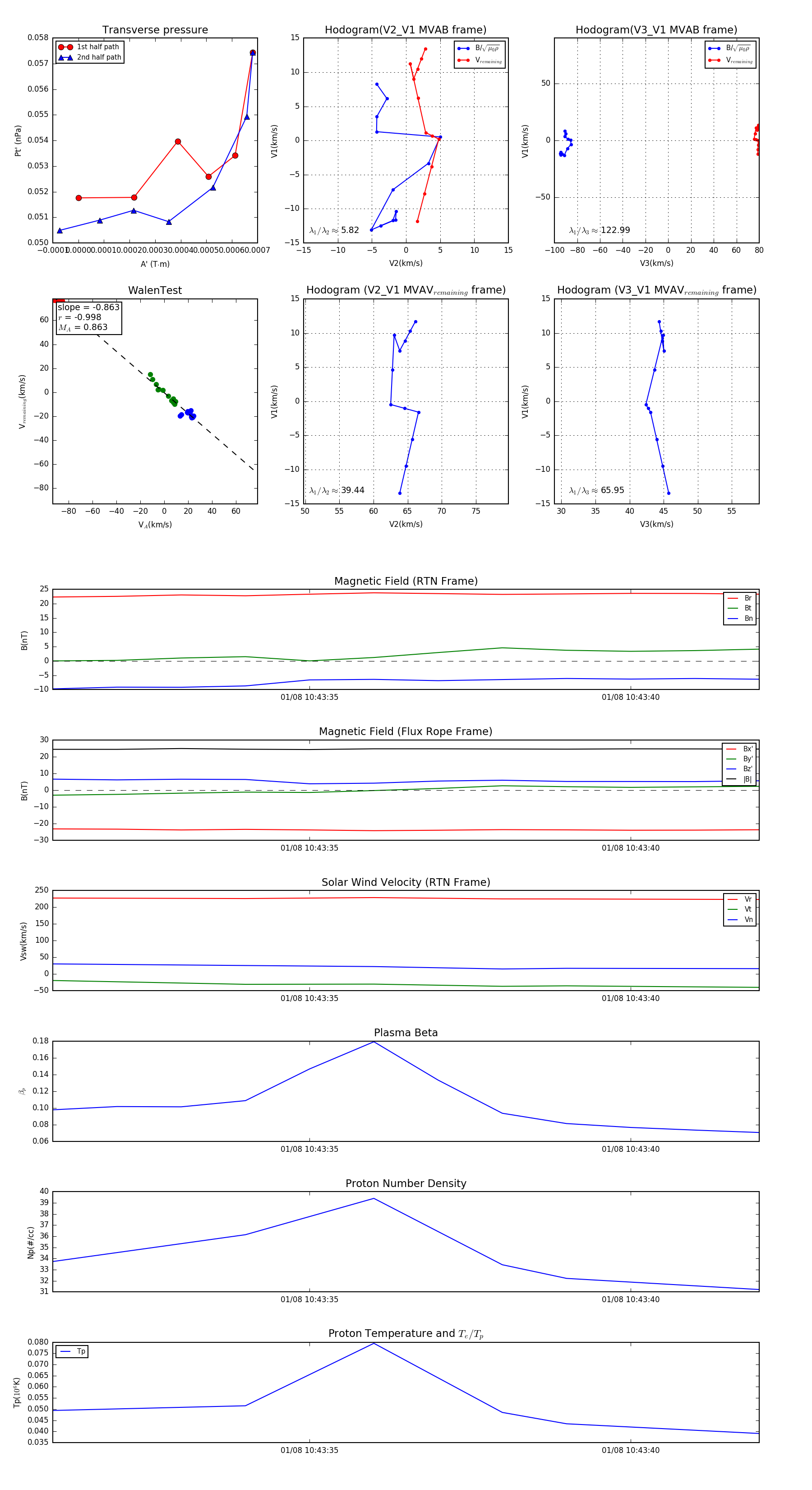
Flux Rope in 2024

Flux Rope Event 2024-01-08 10:43:31 ~ 2024-01-08 10:43:42 (12 seconds)


plot