HOME   LIST
‹–   –›

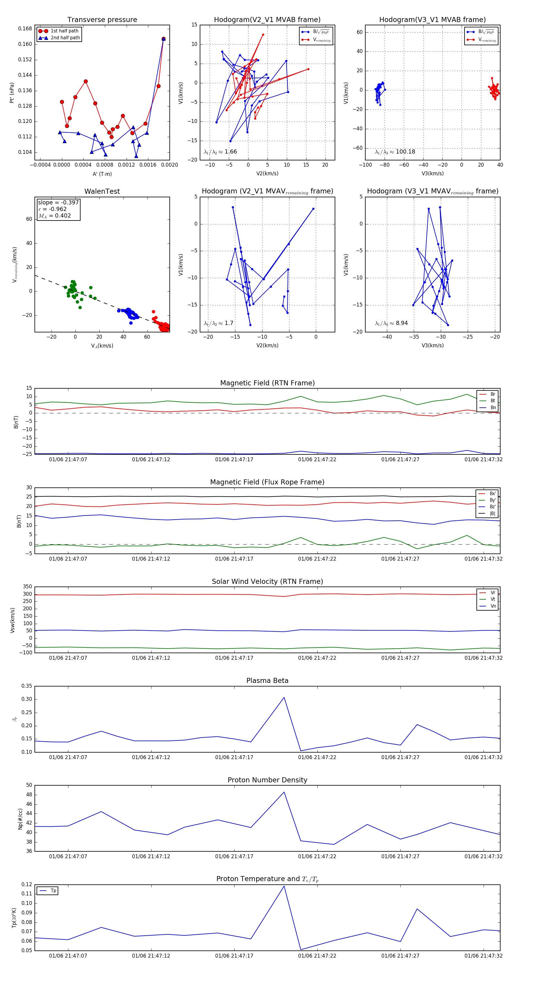
Flux Rope in 2024

Flux Rope Event 2024-01-06 21:47:05 ~ 2024-01-06 21:47:33 (29 seconds)


plot