HOME   LIST
‹–   –›

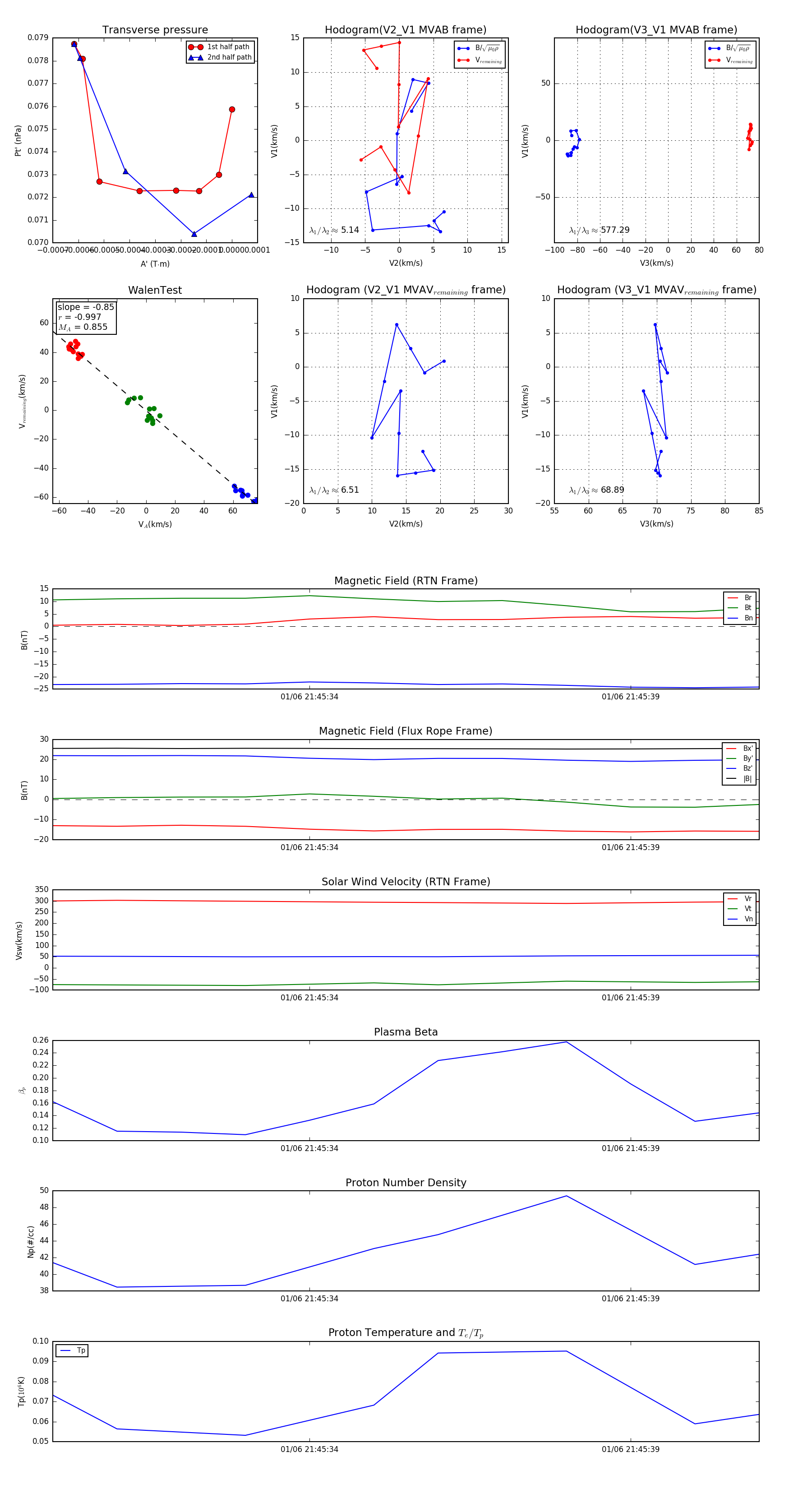
Flux Rope in 2024

Flux Rope Event 2024-01-06 21:45:30 ~ 2024-01-06 21:45:41 (12 seconds)


plot