HOME   LIST
‹–   –›

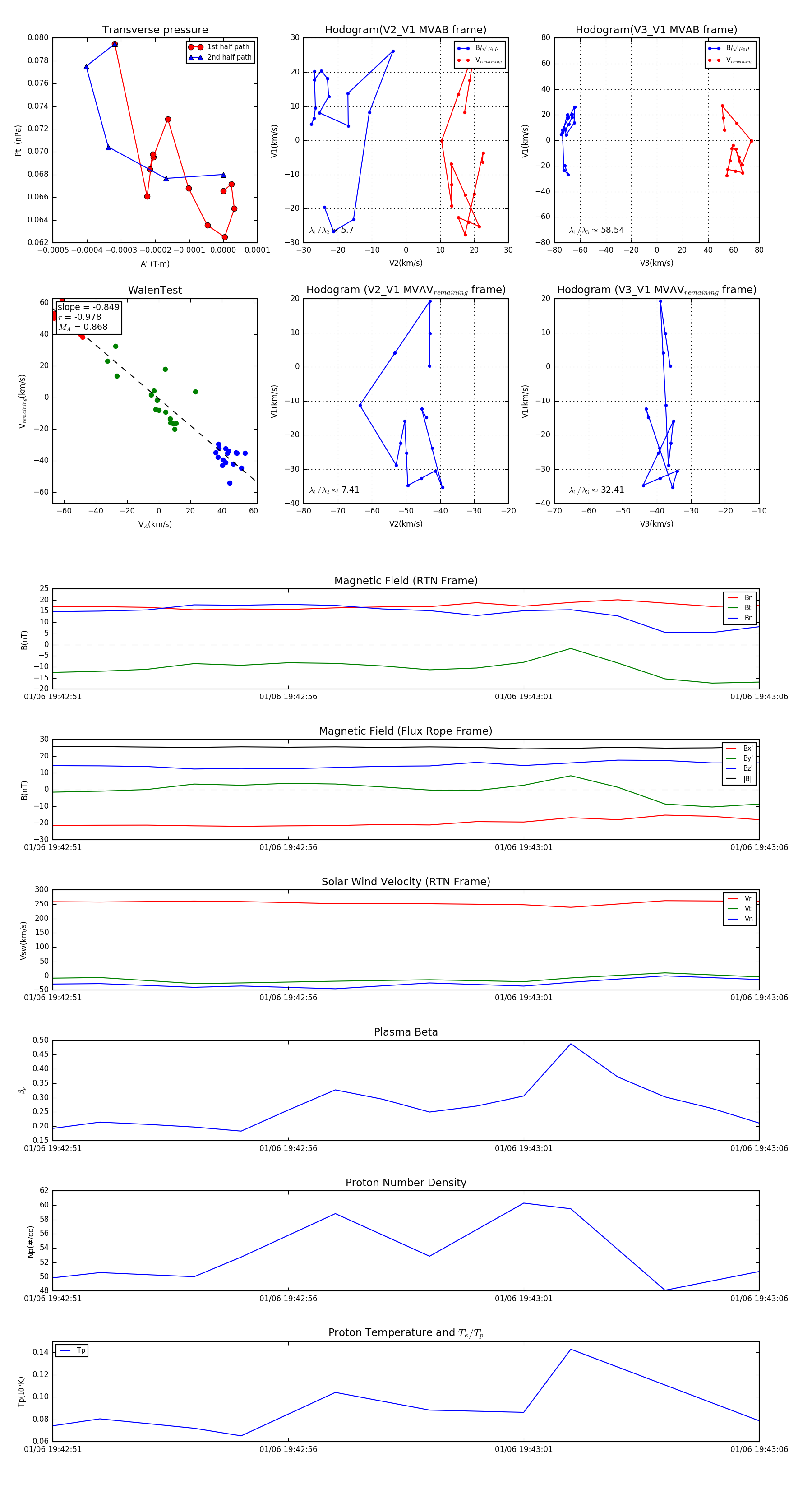
Flux Rope in 2024

Flux Rope Event 2024-01-06 19:42:51 ~ 2024-01-06 19:43:06 (16 seconds)


plot