HOME   LIST
‹–   –›

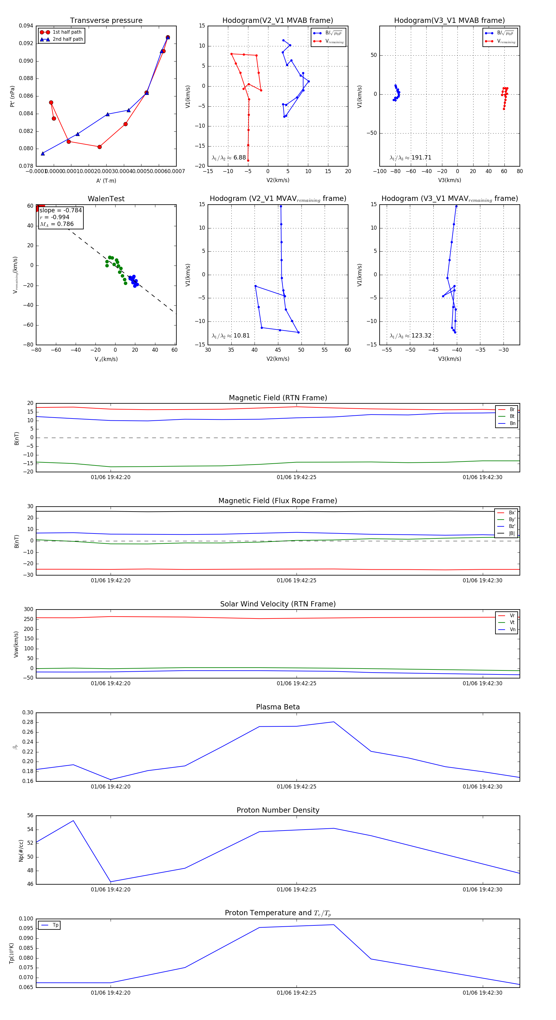
Flux Rope in 2024

Flux Rope Event 2024-01-06 19:42:18 ~ 2024-01-06 19:42:31 (14 seconds)


plot