HOME   LIST
‹–   –›

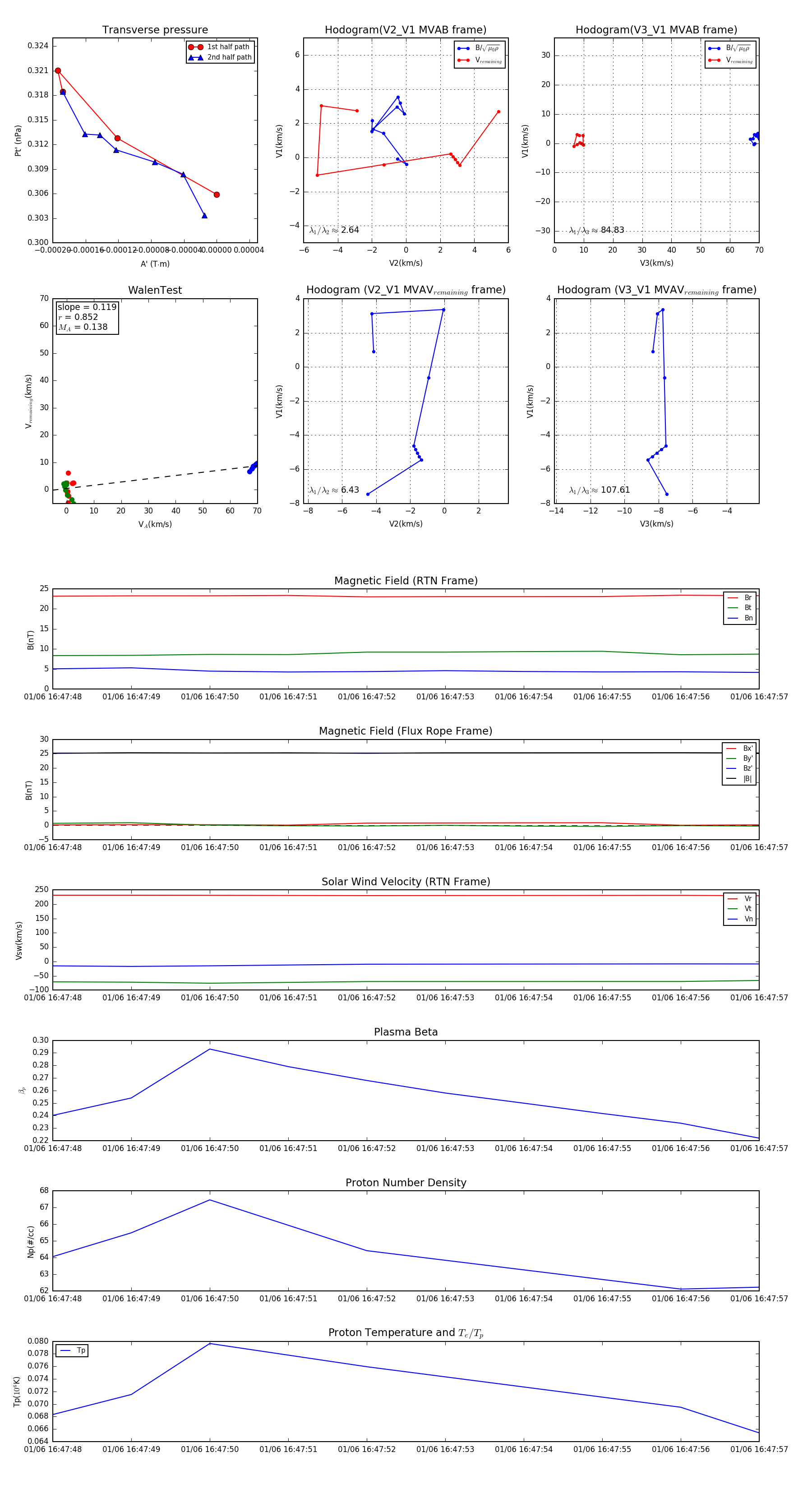
Flux Rope in 2024

Flux Rope Event 2024-01-06 16:47:48 ~ 2024-01-06 16:47:57 (10 seconds)


plot