HOME   LIST
‹–   –›

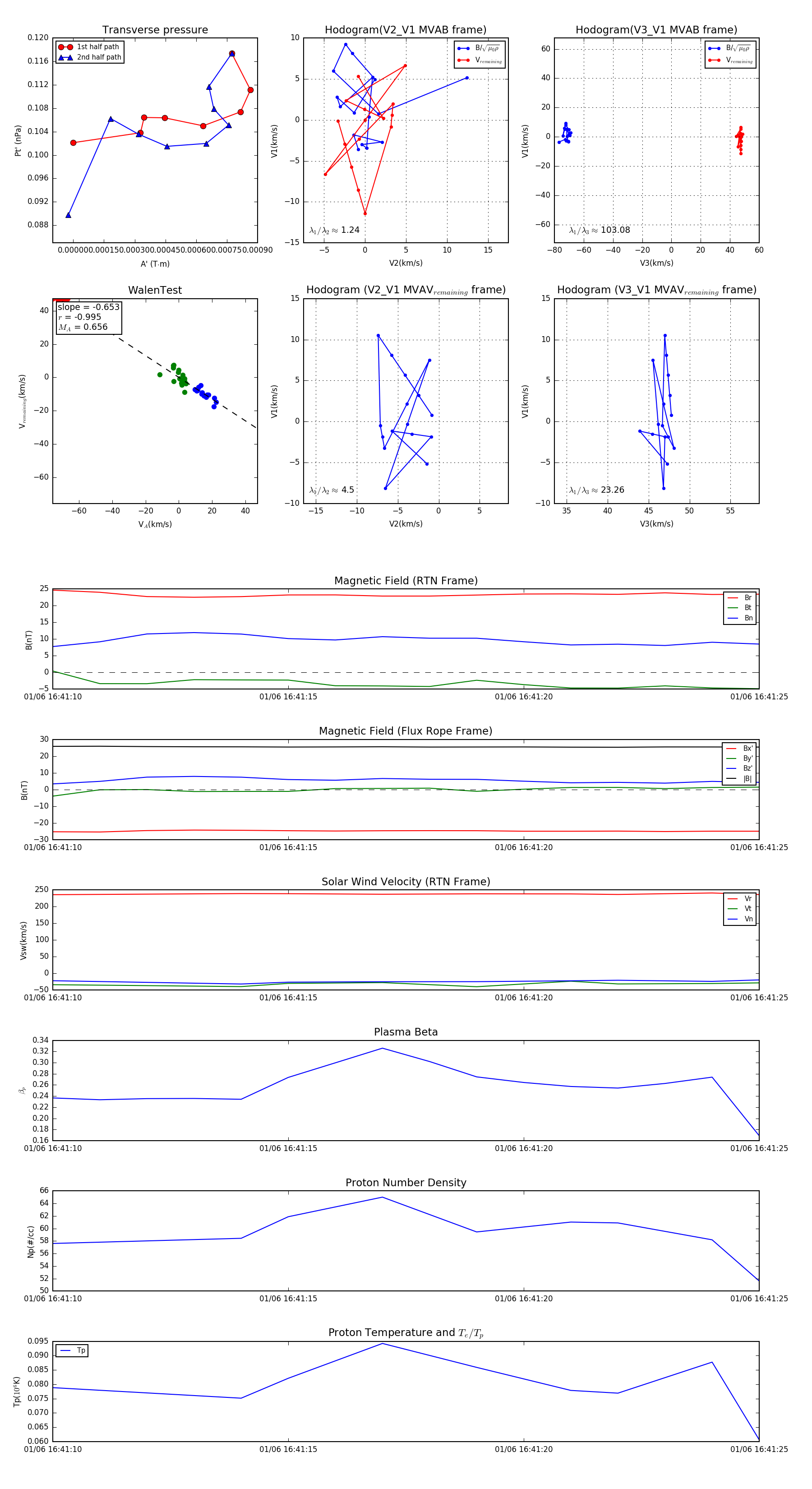
Flux Rope in 2024

Flux Rope Event 2024-01-06 16:41:10 ~ 2024-01-06 16:41:25 (16 seconds)


plot