HOME   LIST
‹–   –›

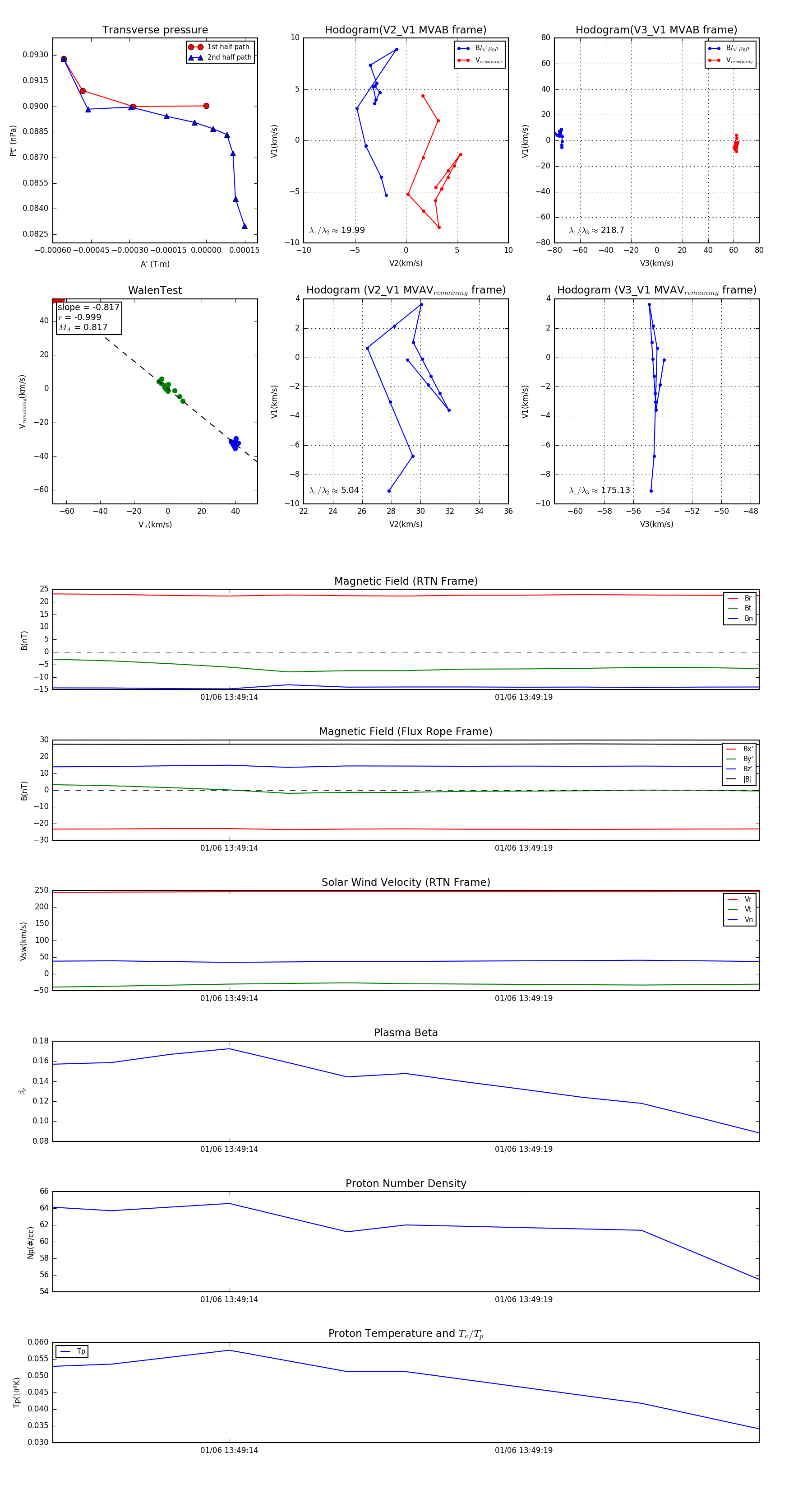
Flux Rope in 2024

Flux Rope Event 2024-01-06 13:49:11 ~ 2024-01-06 13:49:23 (13 seconds)


plot