HOME   LIST
‹–   –›

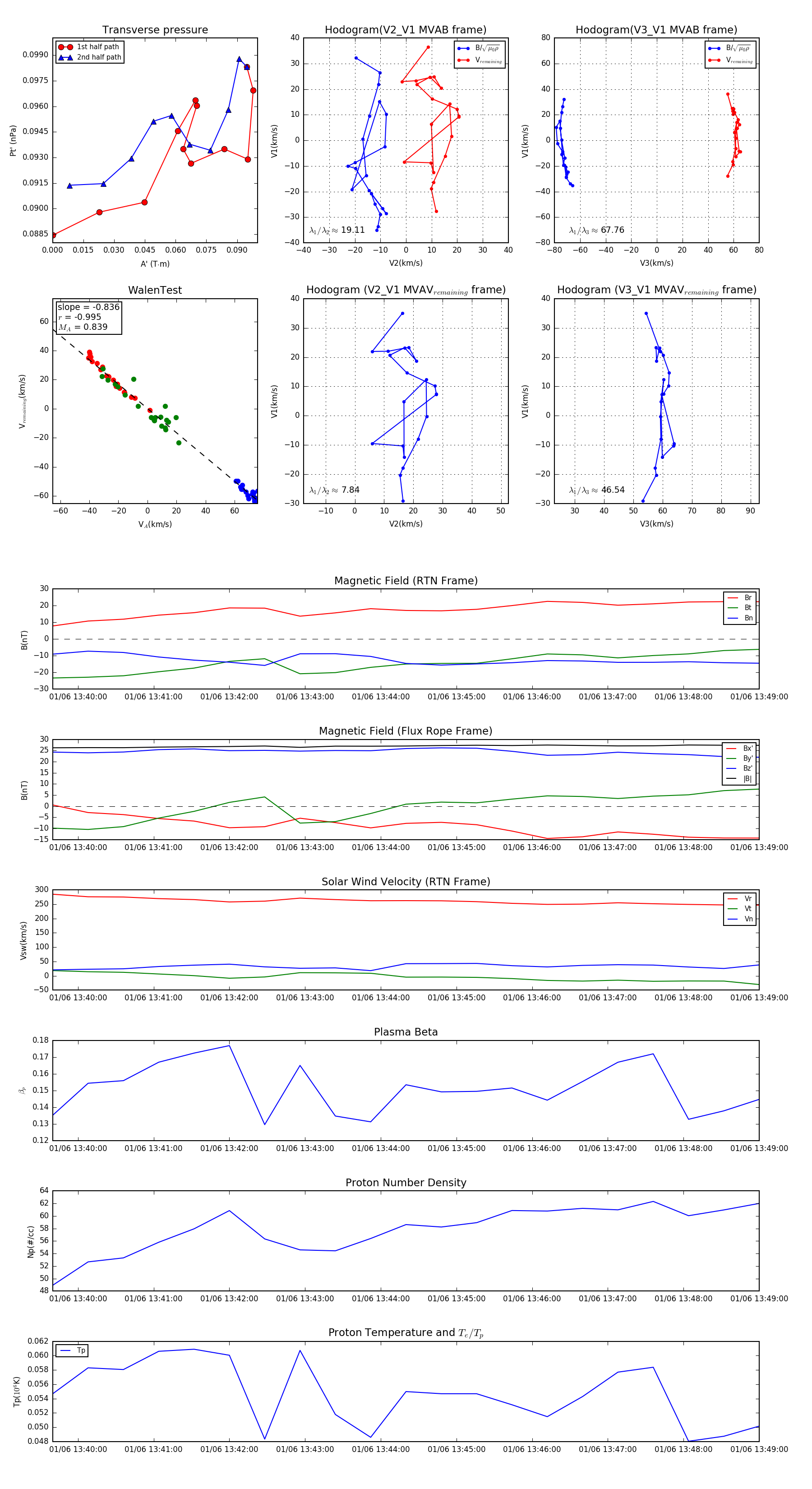
Flux Rope in 2024

Flux Rope Event 2024-01-06 13:39:40 ~ 2024-01-06 13:49:00 (561 seconds)


plot