HOME   LIST
‹–   –›

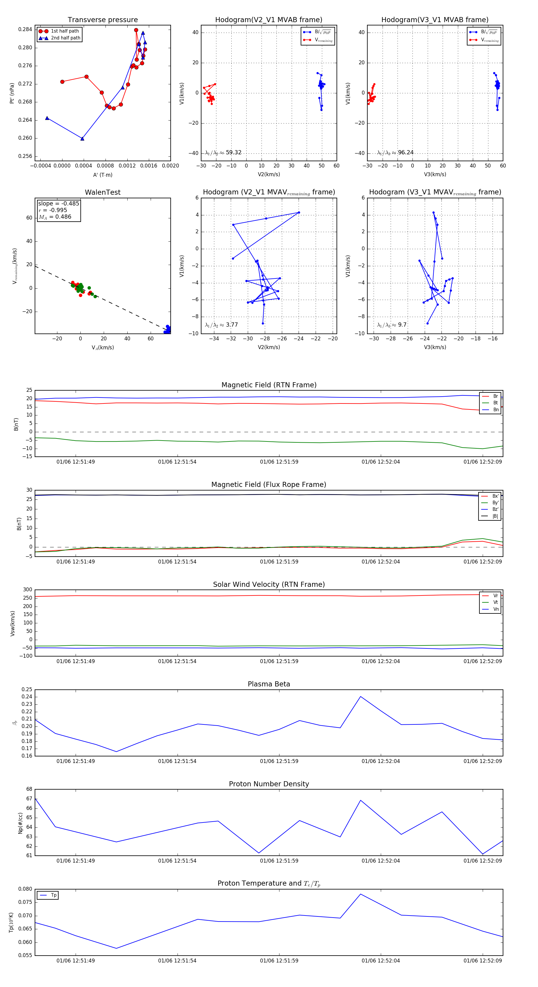
Flux Rope in 2024

Flux Rope Event 2024-01-06 12:51:47 ~ 2024-01-06 12:52:10 (24 seconds)


plot